-
四类地区疫情如何防控(四类地区疫情如何防控措施)
四类人员是哪四类疫情防控法律分析:一是确诊的新型冠状病毒感染的肺炎患者,二是疑似的新型冠状病毒感染的肺炎患者,三是无法明确排除新型冠状病毒感染肺炎可能的发热患者,四是确诊患者的密切接触者。疫情防控四类人员指的是以下四类:确诊的新型冠状病毒...
四类地区疫情如何防控2026/03/21 -
疫情渭南地区等级划分图/渭南市疫情防控等级
陕西省渭南市现在是什么风险地区高风险地区。截止2022年10月15日10时,渭南共有低风险地区3处,中风险地区20处,高风险地区13处,整体属于高风险地区。渭南,古称下邽、莲勺,陕西省辖地级市。渭南是中华民族的重要发祥地,素有华夏之根、文...
疫情渭南地区等级划分图2026/03/21 -
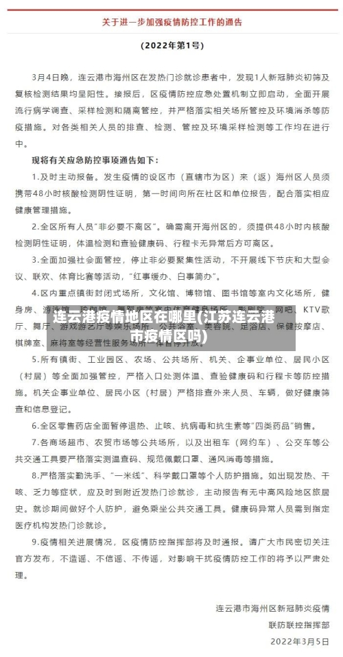
连云港疫情地区在哪里(江苏连云港市疫情区吗)
连云港疫情源头确定了吗〖壹〗、连云港疫情源头尚未确定。根据官方发布的信息,连云港本轮疫情的新冠病毒为奥密克戎变异株进化分支。近来,疫情的具体传入途径仍未明确,疾控部门正在全力开展溯源工作,通过流行病学调查、基因测序分析等技术手段,试图追溯...
连云港疫情地区在哪里2026/03/21 -
濮阳是疫情高风险地区吗/濮阳属于疫情中高风险地区吗
河南疫情严重地区有哪些?〖壹〗、数据佐证:截至2月4日24时,南阳确诊107例(含邓州15例),信阳确诊138例(含固始12例),均超过郑州的92例,成为河南疫情最严重的地区。结论南阳和信阳因交通枢纽地位、与湖北高校资源紧密联系及劳务输出...
濮阳是疫情高风险地区吗2026/03/21 -
山东各地区疫情详细数据(山东各地疫情最新数据消息)
山东省青岛市黄岛区有疫情吗截至2022年2月23日,山东省青岛市黄岛区未报告新增本土疫情,但青岛市发现1例本土确诊病例,其活动轨迹未明确涉及黄岛区。以下是具体信息梳理:确诊病例情况:2022年2月22日,青岛市报告1例本土确诊病例。其他区...
山东各地区疫情详细数据2026/03/21 -
无疫情地区餐饮怎么办理(疫情期间无证经营餐饮)
开小吃店需要办理什么手续和证件〖壹〗、营业执照基础证件:首先需要到市场监管部门申请营业执照,这是开店的基础许可证,合法经营的必备证件。《食品经营许可证》卫生标准:到卫生部门办理此证,确保小吃店的食品制作过程符合卫生标准和相关规定,保障...
无疫情地区餐饮怎么办理2026/03/21 -
【广州地区哪里有疫情最新,广州市哪有疫情】
广州疫情有没有升风险?近来广州市各地均为疫情低风险地区,暂时没有升风险,但存在一定潜在风险需关注。具体分析如下:当前风险等级情况根据公开信息,自2022年4月22日起,广州市白云区此前划定的3个中风险地区(三元里大道鸿盈汇大厦、人和镇迪...
广州地区哪里有疫情最新2026/03/21 -
云南疫情高峰险地区(云南疫情高风险地区吗)
云南中高风险地区有哪些云南省共划定有毒野生菌中毒高风险地区7个,分别为宜良县、红塔区、华宁县、新平县、澜沧县、墨江县、砚山县。高风险地区(15个):包括官渡区、景洪市、大理市、安宁市、红塔区、五华区、西山区、大关县、麒麟区、腾冲市、瑞丽市...
云南疫情高峰险地区2026/03/21 -
浚县是疫情高风险地区吗/浚县是疫情高风险地区吗现在
浚县封城了吗〖壹〗、在2022年9月16日已经解封。截止到2022年10月4日,通过查询鹤壁浚县疫情指挥部官方信息了解到:在2022年9月16日,鹤壁浚县疫情得到控制,所有地区属于低风险地区,宣布全面解封。但人们还要注意自我防护,不要前往...
浚县是疫情高风险地区吗2026/03/21 -
【广州无疫情地区名单,广州无感染最新消息今天】
广州疫情有没有升风险?近来广州市各地均为疫情低风险地区,暂时没有升风险,但存在一定潜在风险需关注。具体分析如下:当前风险等级情况根据公开信息,自2022年4月22日起,广州市白云区此前划定的3个中风险地区(三元里大道鸿盈汇大厦、人和镇迪...
广州无疫情地区名单2026/03/21


