游戏排行
-
中国疫情地区最新通报/中国疫情地区最新通报今天
国家卫健委:30日新增本土病例166例〖壹〗、累计确诊病例:29697例香港特别行政区:12630例(出院12196例,死亡213例)澳门特别行政区:79例(出院77例)台湾地区:16988例(出院13742例,死亡850例)疫情动态分...
中国疫情地区最新通报2026/03/21 -
【各地区疫情管控文件,各地疫情管理规定】
关于调整建水县疫情防控管控措施的通告(第4号)0月2日起对有海南及青海旅居史来建水县人员调整为按照风险等级进行管控,入建水县需持24小时内核酸检测阴性证明并执行“落地检”和“3天2检”,前期已落实隔离管控的人员,按照前期管控措施执行,完成...
各地区疫情管控文件2026/03/21 -
【疫情停学通知地区,学校停学最新通知】
西安教育局疫情最新通知〖壹〗、截至12月20日,西安教育局关于疫情的最新通知内容如下:停课安排截至12月20日上午,新城区、碑林区、高新区等17个区县、开发区已全面停课。西安市校外培训机构已暂停线下教学。12月20日西安市周至县、蓝田县...
疫情停学通知地区2026/03/21 -
娄底地区疫情情况如何啊(娄底疫情县市最新消息)
娄底是低风险地区吗是,截止近来,娄底无中高风险。均为低风险地区。娄底人民大多数是汉族,少数民族有苗、土家、侗、蒙古、回、藏、维吾尔、彝、壮、布依、朝鲜、满、瑶、白、哈尼、黎、僳僳、佤、高山、纳西、土、布朗族,少数民族比较多的是苗族。矿产比...
娄底地区疫情情况如何啊2026/03/21 -
北京地区疫情防控要求(北京市的疫情防控要求)
去北京用隔离吗。〖壹〗、近来能否从青岛前往北京需根据青岛疫情风险等级及北京最新防疫政策综合判断,若青岛存在本土疫情且涉及所在区,非必要不离京,离京后返京需持48小时内核酸阴性证明和“北京健康宝”绿码;若青岛存在本土疫情所在县(市、区、旗)...
北京地区疫情防控要求2026/03/21 -
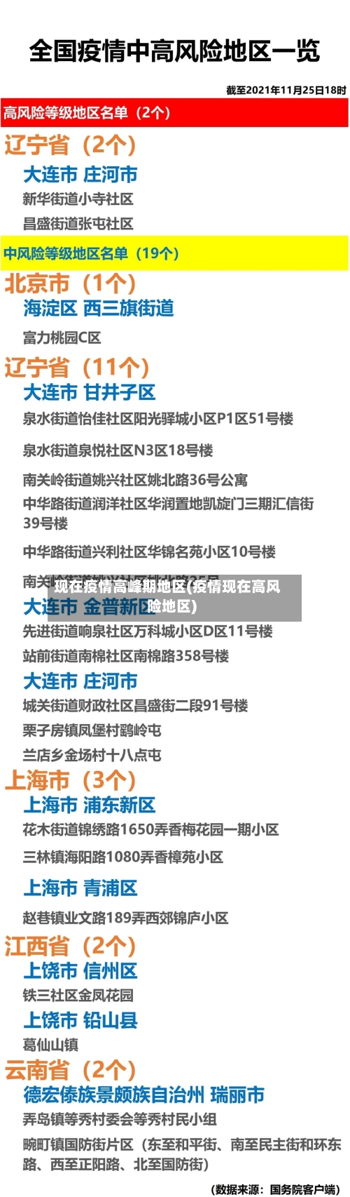
现在疫情高峰期地区(疫情现在高风险地区)
新冠疫情投票结果分析(2月12日)截止2月12日20点,新冠疫情投票结果显示当前疫情处于上升期,尚未进入爆发期,但春节期间爆发风险较高。以下为具体分析:国内读者群体投票数据情况7天新增感染比例变化:2月11日统计的7天新增感染比例为68...
现在疫情高峰期地区2026/03/21 -
疫情西藏地区有哪些城市/西藏有疫情吗旅游者可以去吗
全国疫情最严重的城市有哪些中国疫情严重的七个城市包括武汉、上海、广州、深圳、北京、重庆和成都。这些城市在过去的一段时间内,由于各种原因,疫情形势较为严峻。武汉作为疫情最初爆发的城市,受到了广泛的关注。在初期,武汉的疫情形势异常严峻,但随着...
疫情西藏地区有哪些城市2026/03/21 -
邢台沙河市疫情主要地区/邢台沙河市疫情最新数据消息
沙河市褡裢办事处文明社区居委会进一步做好小区防控工作沙河市褡裢办事处文明社区居委会为进一步做好小区防控工作,采取了以下措施并展现了相关行动成效:应对麻痹松劲思想,强化防控意识在取得初步阶段性胜利、即将迎来解封之际,部分工作人员和居民产生...
邢台沙河市疫情主要地区2026/03/21 -
【新彊地区疫情最新报告,新强政区图】
新疆有非瘟吗新疆地区非洲猪瘟疫情发生情况如下:乌鲁木齐市米东区疫情2025年4月3日确诊,米东区某养殖合作社存栏生猪200头,发病15头,死亡15头。这是新疆最新通报的疫情案例。新疆生猪调运近来确实受到非洲猪瘟疫情影响。新疆近期发生过非...
新彊地区疫情最新报告2026/03/21 -
【北海疫情主要地区分布图,北海疫情主要地区分布图高清】
北海现在有疫情吗〖壹〗、疫情发展及防控措施自7月12日起,北海市突发疫情,截至7月15日24时,累计报告本土无症状感染者215例。7月16日,北海市疫情防控指挥部发布通告,将海城区、银海区部分区域划为“红区”并实施封控,同时实行分区管控...
北海疫情主要地区分布图2026/03/21