内蒙古通辽市中风险地区清零;宁波机场取消深圳出港航班皇家加勒比游...
内蒙古通辽市中风险地区清零:通辽市在疫情防控工作中取得了积极进展 ,经过一系列有效的防控措施,中风险地区已经实现清零。这一消息标志着通辽市在疫情防控方面取得了阶段性胜利,为当地居民的生产生活恢复提供了有力保障 。同时,也提醒我们疫情防控工作仍需持续努力 ,不能掉以轻心。


2022年11月30号通辽市科尔沁区是低风险区吗zu.78t
〖壹〗、题主是否想询问“2022年11月30号通辽市科尔沁区是低风险区吗”?是。通过查询通辽市疫情工作报告可知,2022年全市无新增感染患者,所以科尔沁区是低风险区。科尔沁区 ,隶属内蒙古自治区通辽市 。是通辽市的政治 、经济、文化、交通中心,位于内蒙古自治区东部,松辽平原西部边缘的科尔沁草原。

通辽为什么不让去北京那
有限制。通辽不让去北京 ,是因为有限制,通辽的进京限制解除时间要根据疫情的情况而定 。通辽的进京限制:进京人员须持48小时内核酸检测阴性证明和“北京健康宝 ”绿码;此后每次进返京持14日内核酸检测阴性报告。
通辽疫情严重。通辽位于内蒙古自治区,截止2022年11月30日 ,该地区属于中风险地区,依照北京市的疫情防控政策可知,因通辽疫情严重而禁止通辽人员进京 。
部分班次临时停运的原因历史上 ,通辽至北京的部分班次(如K2560、K1190)曾因极端天气或线路问题临时停运。
从通辽开往北京的K4458次列车存在阶段性停运安排。根据公开信息,该列车在2025年8月28日至30日期间明确停运,具体停运日期为2025年8月28日 、29日、30日 。此次停运属于计划性调整,可能与线路维护、客流安排或季节性运营策略相关。
通辽现有多少高风险地区
〖壹〗 、没有。截止2022年12月23日 ,据内蒙古疫情防控中心显示,通辽没有高风险地区了 。通辽,原称哲里木盟 ,内蒙古自治区辖地级市,地处内蒙古东部,东靠吉林省四平市 ,西接赤峰市、锡林郭勒盟,南依辽宁省沈阳市、阜新市和铁岭市,北与兴安盟以及吉林省白城市 、松原市为邻。
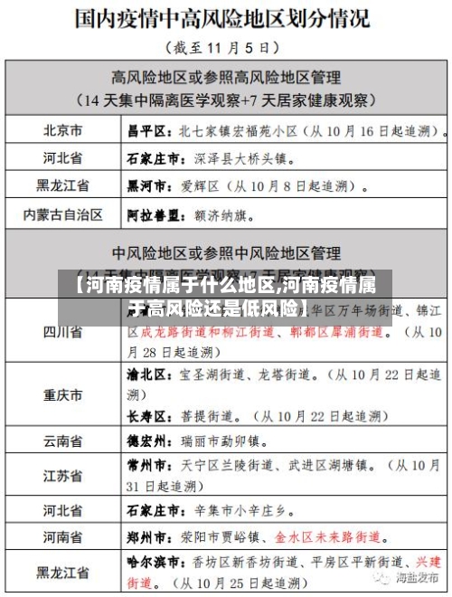
〖贰〗、月6日0—24时 ,内蒙古自治区新增本土确诊病例20例,新增本土无症状感染者49例,二连浩特市北疆社区、西城社区和锡林社区三地调整为高风险地区。 具体信息如下:新增本土确诊病例情况6月6日0—24时 ,内蒙古自治区报告新增新冠肺炎本土确诊病例20例,其中通辽市1例 、锡林郭勒盟19例。
〖叁〗、不是 。通过查询内蒙古通辽市疫情防控部门显示,截止2022年11月21日,内蒙古通辽市不是中高风险地区 ,而是全域高风险地区,疫情严重。通辽市的前身哲里木盟建置始于清初,其地域北由索岳尔济山以南的洮尔河、嫩江流域起 ,南至乌哈那德山的东西辽河流域和养息牧河。
〖肆〗 、严重 。通过查询通辽疫情防控消息显示,截止2022年12月05日疫情严重,通辽共有低风险地区7处 ,高风险地区405处。疫情期间要减少外出,注意防护。
〖伍〗、封闭 。通辽铁路第一小学封闭,通过查询通辽市疫情实时大数据报告了解到 ,截止于2022年11月12日,辽宁共有低风险地区10处,中风险地区86处 ,高风险地区67处,通辽铁路第一小学施行封闭,展开线上教学。通辽铁路第一小学位于内蒙古通辽市科尔沁区,于2020年9月25日 ,获评全国青少年校园排球特色学校。
〖陆〗、现在去通辽需要需要带着48小时内的核酸检测报告,必须有健康码和行程码,带着身份证 。









