去唐山玉田用隔离吗?去唐山玉田用隔离吗
自觉接受登记调查、检验检疫 、隔离观察等疫情防控措施 。

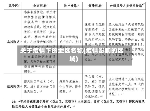
中高风险地区人员原则上不得来玉 ,确需返回的,要提前48小时向所在村、单位报备,点对点直接到集中隔离点隔离,集中隔离费用自理;未主动报备的 ,除集中隔离费用自理外,造成疫情传播风险的,依法追究当事人责任。
一般不需要 ,看回来检测结果。正常只需居家隔离。
温馨提示:微信搜索公众号唐山本地宝,关注后在对话框回复”进出玉田“可获进出玉田防控政策、外地来返玉田规定,隔离规定、报备规定 ,玉田风险区查询等 。疫情风险区划定标准以及风险区解除标准 第风险区划定标准。

唐山市玉田县疫情最新消息(唐山市玉田县疫情最新消息通知)
〖壹〗 、唐山玉田县解封了吗?根据4月21日省市疫情防控调度会议精神,按照全市统一部署,经分析研判 ,县疫情防控工作总指挥部决定,从4月22日零时起解除全域临时封控管理,有序推进全县生产生活秩序的恢复。
〖贰〗、截止2022年12月1日 ,封城了 。截止2022年12月1日,唐山市新增高风险区13个,包括玉田县,政府采取紧急封城措施。玉田县 ,河北省财政直管县,隶属河北省唐山市,截至2020年 ,户籍总人口70.15万人。下辖1个街道、17个镇 、3个乡 。
〖叁〗、玉田12月10日解封。通过查询相关资料显示,自2022年12月10日零时起,唐山市玉田县解除临时全域封控管理 ,逐步有序恢复正常生产生活秩序,解封不解防,解封后要遵守相关的疫情防控规定。
〖肆〗、不封 。截止到2022年11月17日 ,唐山市玉田县已从高风险区降为低风险区,已经解封不封城了。玉田县,河北省财政直管县 ,隶属河北省唐山市,地处河北省东北部,唐山市最西端。
〖伍〗 、玉田县新冠肺炎疫情防控工作领导小组办公室关于加强单位和个人主动报备工作的通告当前,国内疫情频发 ,形势严峻复杂 。为最大限度降低疫情传播风险,现就加强主动报备有关事宜通告如下:主动报备的内容“四类人员 ”主动报备行程。
〖陆〗、玉田县新型冠状病毒感染的肺炎疫情防控工作领导小组办公室关于做好北京、大连 、沈阳等地本土新冠肺炎疫情防控工作的通告近日,北京市、大连市、沈阳市等地先后发生本土疫情 ,截至12月28日,北京有3个中风险地区 、大连有12个中风险地区、沈阳有5个中风险地区。
现在可以去唐山玉田吗
〖壹〗、从唐山火车站到玉田有多种交通方式可供选取,具体如下: 客车唐山市到玉田有大吧车 ,乘车地点在唐山西站站前路西广场。乘坐客车是一种较为经济实惠且相对便捷的方式,适合对出行时间要求不是特别严格,且希望节省费用的旅客 。不过 ,客车的班次和运营时间可能相对固定,需要提前了解好具体的发车时间,以便合理安排名程。
〖贰〗、可以唐山玉田属于低风险地区 ,需持健康码,核酸证明即可。玉田县隶属于河北省唐山市,地处河北省东北部,唐山市最西端 ,北枕燕山余脉,南睦渤海之滨 。
〖叁〗 、可以。如果在市里打车的话,比较好直接说好价钱或者打表。说清楚 ,避免最后因为费用产生不必要的麻烦 。也可以班车,做北道:唐山到丰润到玉田的最便宜,或者也可以选取做14路[唐山到丰润汽车站]在转车到玉田。出租车可能价钱比较贵一定要考虑好出行方式 ,另外也要按照规定出行。
〖肆〗、唐山玉田县解封了吗?根据4月21日省市疫情防控调度会议精神,按照全市统一部署,经分析研判 ,县疫情防控工作总指挥部决定,从4月22日零时起解除全域临时封控管理,有序推进全县生产生活秩序的恢复 。
唐山玉田是高风险区吗
最新数据显示 ,唐山玉田地区近来没有低、高风险区域,都是常态化防控区。
可以唐山玉田属于低风险地区,需持健康码,核酸证明即可。玉田县隶属于河北省唐山市 ,地处河北省东北部,唐山市最西端,北枕燕山余脉 ,南睦渤海之滨 。
唐山市玉田县人到哈尔滨不用隔离。因为唐山市玉田县也是低风险地区,所以不用隔离。
不封。截止到2022年11月17日,唐山市玉田县已从高风险区降为低风险区 ,已经解封不封城了 。玉田县,河北省财政直管县,隶属河北省唐山市 ,地处河北省东北部,唐山市最西端。
玉田什么时候解封11月7号
〖壹〗 、022年11月21日。根据唐山玉田县疫情防控报告显示可知,在2022年11月7日 ,唐山玉田县地区无低、中、高风险地区,处于常态化防控区,会在2022年11月21日解封,呼吁人们出行前佩戴好口罩 ,保护好人身安全 。
〖贰〗 、有相关旅居史人员:请10月29日以来广东省广州市流出的所有人员;10月7日以来有山西省旅居史的人员;10月1日以来有内蒙古自治区,西藏自治区旅居史的人员;9月25日以来有新疆维吾尔自治区旅居史的人员立即向所在社区、单位报备,并配合做好健康管理措施。
〖叁〗、年7月 ,蓟县划入玉田县部分,复归蓟县。当时玉田县辖40个公社 。 1983年5月,撤销唐山地区行政公署 ,实行市管县体制,改属唐山市。同年4月至8月,政社分开 ,将40个公社改为39个乡,1个城关镇。1983年11月至1985年4月对部分乡镇作了改置和变动 。
〖肆〗 、苗玉田的个人履历如下:早年经历:出生于1914年11月,军校毕业后留校任职。军校职务:在校期间担任过少尉排长、中尉教育副官、上尉队长 、少校战术教官等职务。晋南镇守使署时期:1923年9月 ,出任晋南镇守使署少校参谋 。山西省督办公署及北方军时期:1925年1月调升至山西省督办公署中校参谋。









