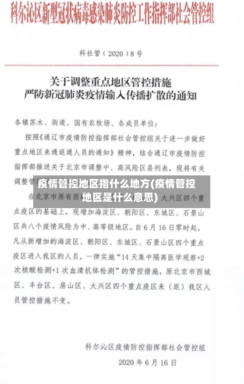
疫情排查和管控要求
〖壹〗、全面排查与管控重点人员:为确保辖区各村人民群众身体健康,降低输入性传染风险 ,甲西镇及时掌控疫情中高风险地区到甲西镇就业或返乡人员情况,做到早发现 、早隔离、早诊断、早治疗。

〖贰〗 、排查管控地区意思指的是将阳性患者的密切接触者以及共同暴露高风险人群的居住点、工作点、活动点及周边区域划为封控区,暂时关闭辖区内的休闲娱乐场所 ,并且实行“只进不出、严禁聚集 ”管理措施 。

〖叁〗 、核心表态:国家卫健委新闻发言人米锋在国务院联防联控机制新闻发布会上明确表示,当前疫情防控需始终坚持“动态清零”总方针不动摇,强调以“时不我待、坚决果断”的态度推进防控工作。这一方针的核心是通过快速响应、精准管控,最大限度减少疫情对经济社会的影响 ,保障人民生命安全。
〖肆〗 、设定排查时间范围(如近14天内),覆盖病毒潜伏期,避免遗漏潜在风险人员 。示例:南京禄口机场疫情中 ,多地通过排查近期机场旅居史人员,快速锁定传播链。多渠道信息收集 主动申报:通过公告、短信、微信群等方式,要求成员主动上报旅居史 ,并签署承诺书确保信息真实性。
〖伍〗 、成立领导小组:为保证疫情防控工作安排到位、执行有力,成立机电一队疫情防控工作领导小组,负责疫情防控的组织领导和统筹协调等工作。组长为队长书记 ,副组长为各分管队长,另设有工作人员 。职责划分:组长:负责防止新型冠状病毒疫情蔓延管控的全面工作,是第一责任人。
管控区域是什么意思
〖壹〗、管控区域是指国家规划中被特别指定需要严格管理的区域。这类区域的规划是由规划局负责制定的 ,详细规定了该地块的土地用途 。管控区内的活动必须严格遵守规划局制定的规定,以确保土地资源的合理利用和环境的保护。管控区的设立通常是为了应对特定的社会或环境问题,比如防止污染扩散 、保护自然生态或者保障公共安全。
〖贰〗、管控区域是国家规划管控的区域 。控规属于规划局作的关于该地块的详细的土地用途的规划。而征收拆迁则是另外的法律程序。征收拆迁需要经过审批,公示公告 ,签订补偿协议,落实补偿等繁杂的法律程序才能启动 。管控区要遵循“人不出区,严禁聚集 ”原则。实施区域硬隔离。
〖叁〗、管控区域是国家规划管控的区域 ,具体解释如下:定义与性质:管控区域是指由国家或地方政府根据城市规划 、土地利用规划等相关法律法规,划定的需要进行特殊管理或控制的区域 。这些区域通常具有特定的功能定位、发展目标和限制条件。
〖肆〗、管控区域是指为了维护公共安全、控制疫情扩散或实施其他紧急管理措施而划定的特定区域。在这些区域内,政府和相关部门会采取一系列限制措施 ,如交通管制 、人员流动限制、商业活动暂停等,以确保公共秩序和安全。在疫情防控的背景下,管控区域通常指的是针对疫情严重地区或存在传播风险的地区所划定的管理范围 。

重点管控地区和重点关注地区的区别
重点管控地区是指通常所说的中高风险地区所在的行政区域。重点关注地区是指重点管控区所在的地市除重点管控区以外的行政区域。重点关注地区指的是需要增加注意力的区域也就是说需要重点跟进和关心的区域 ,重点关注地区意味着该地区成为了重点关注的对象,同时也需要对其予以重点关注 。
重点管控地区和重点关注地区区别是什么?重点管控地区是指:通常所说的中高风险地区所在的行政区域。
重点管控地区和重点关注地区区别是什么? 重点管控地区是指:通常所说的中高风险地区所在的行政区域。
北京疫情管控区域有哪些?名单及划分解除标准一览
北京疫情防范区域主要包括昌平区部分区域,以及丰台区部分采取健康监测措施的区域 ,具体名单及情况如下:昌平区防范区域 范围:昌平区北七家镇、沙河镇其他区域(未被划定为封控区 、管控区的部分) 。管理措施:强化社会面管控,严格限制人员聚集规模,减少非必要活动。
封控区划分标准 核心区域:病例或无症状感染者的居住小区及活动频繁的周边区域。扩展区域:若病例发病前2天或无症状感染者检测阳性前2天起至隔离管理前,对工作地、活动地等区域造成较高传播风险 ,且密切接触者追踪难度较大,相关区域也可划为封控区 。
【管控区】回龙观街道瑞旗家园29号楼、30号楼 、31号楼及周边业态沙河镇松兰堡村北52号祥瑞连锁酒店天通苑南街道天通苑南西一区21号楼乐宜居酒店以上区域根据疫情防控形势动态调整,建议通过官方渠道(如北京本地宝公众号)获取最新信息。
区域范围:广渠快速路辅路北侧、石门东路东侧、金海湾花园中街南侧及百子湾东里406号楼东侧无名路西侧围合区域 ,除403号楼以外。实行措施:强化社会面管控,严格限制人员聚集 。
北京各区封控区 、管控区、防范区最新消息如下:东城区封控区:国瑞城东区3号楼4 - 9单元、光明中街1号楼,实行“区域封闭 、足不出户、服务上门”。
天津封控区和管控区什么意思?
天津的封控区和管控区是疫情防控中根据风险程度划分的两类区域 ,具体含义及划分标准如下:封控区划分标准 核心区域:病例或无症状感染者的居住地所在小区,及其活动频繁的周边地区。
封控区是指将阳性个案的密切接触者及共同暴露高风险人群的居住点、工作点、活动点及周边区域划为封控区,实行“只进不出 、严禁聚集”管理措施。管控区是指病例发病前2天或无症状感染者检测阳性前2天到隔离管理前 ,其工作、活动地等区域,实行“人不出区、严禁聚集”管理 。封控区更严重一些。
封控区是指将阳性个案的密切接触者及共同暴露高风险人群的居住点 、工作点、活动点及周边区域划为封控区,实行“只进不出、严禁聚集 ”管理措施。管控区是指病例发病前2天或无症状感染者检测阳性前2天到隔离管理前 ,其工作 、活动地等区域,实行“人不出区、严禁聚集”管理 。封控区比管控区更严重。
封控区范围及规定范围:万福园7号楼和8号楼、莹津里12号楼43门 、润园里6号楼21门。规定:实行区域封闭、足不出户、服务上门管控措施 。定期进行核酸检测。健康码赋红码。管控区范围及规定范围:以昆纬路 、东五经路、东六经路、新大路围合区域(封控区除外) 。
封控区:是病例和无症状感染者居住的小区以及活动频繁的区域。管控区:主要是阳性案例的密接者、次密接者及共同暴露高风险人群的居住点 、工作点、活动点及周边区域。严重程度不同:封控区:更为严重,其管控程度也更深 。管控区:虽然也是划定的中、高风险区,但相对于封控区 ,其严重程度较轻。
截至2022年1月31日,天津部分地区因新一轮新冠肺炎疫情被划定为封控区 、管控区、防范区,具体区域及管控政策如下:封控区 管控措施:实行区域封闭、足不出户 、服务上门管控措施。定期进行核酸检测。健康码赋红码 。特殊要求:封、管控时不在区域内人员应主动报备进行核酸检测。









