基孔肯尼雅热疫情地区
〖壹〗、基孔肯雅热主要通过东南亚国家传入我国 ,主要集中在云南 、广东、广西等南方边境或沿海地区。 这种疾病的主要传播媒介是白纹伊蚊和埃及伊蚊,而我国南方气候湿润、蚊虫活动频繁,加上与东南亚国家的贸易、旅游往来密切,成为病毒传入的高风险区域 。

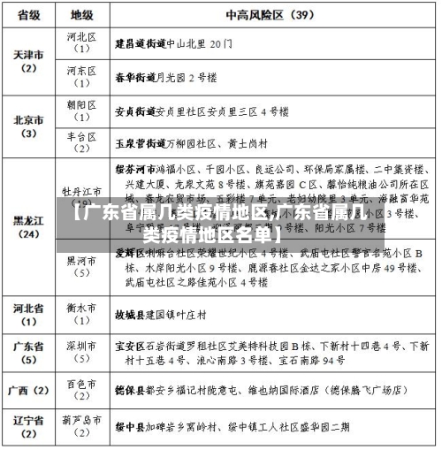
〖贰〗 、025年我国基孔肯雅热(基孔肯雅热)疫情主要集中在广东省 ,其中江门市病例数比较多。

〖叁〗、中国基孔肯雅热疫情主要集中在广东省,河南、广西也被划为风险区。

基孔肯尼亚热流行地中国
〖壹〗 、基孔肯雅热主要通过东南亚国家传入我国,主要集中在云南、广东、广西等南方边境或沿海地区。 这种疾病的主要传播媒介是白纹伊蚊和埃及伊蚊 ,而我国南方气候湿润 、蚊虫活动频繁,加上与东南亚国家的贸易、旅游往来密切,成为病毒传入的高风险区域 。
〖贰〗、中国基孔肯雅热疫情主要集中在广东省 ,河南 、广西也被划为风险区。
〖叁〗、025年我国基孔肯雅热(基孔肯雅热)疫情主要集中在广东省,其中江门市病例数比较多。
〖肆〗、中国基孔肯雅热主要流行区域集中在东南沿海及北方部分蚊虫活跃区 。 长三角及东南沿海风险区 浙江省为Ⅰ类防控地区,存在较高本地传播风险。 上海 、江苏属Ⅱ类防控地区 ,已出现聚集性疫情苗头。 河南省同样划入Ⅱ类地区,需警惕社区传播 。
〖伍〗、基孔肯雅热近来主要活跃于南方省份,且省内疫情分布差异显著。 国内流行区域分级 根据防控分类 ,广东省属于疫情核心区;河南省被列为Ⅱ类风险区,存在输入性病例引发的局部传播可能性;广西壮族自治区则划为Ⅰ类地区,需警惕潜在传染源输入。
〖陆〗、截至2025年8月,基孔肯雅热疫情在国内仍以境外输入病例为主 ,集中在广东、云南等与东南亚交往频繁的省份 。 核心分布省份境内传播与东南亚接壤或人员流动较大的地区关联密切:广东省:2025年7月佛山市出现输入病例引发的本地传播疫情,是当年最活跃的地区。
广东省哪些地区属于四川疾控划分的B类疫情地区?
〖壹〗 、月14日晚,四川疾控发布最新来(返)川政策:自4月15日起 ,我省根据风险大小,将国内有本土疫情发生的地市(包括地级市、省会城市、直辖市)划分为A类地区(疫情输入我省风险高的地市) 、B类地区(除A类地区外,有本土疫情发生的省外其他地市) ,实行分类管控。
〖贰〗、自4月15日起,根据四川疾控健康提示,将原有风险人员排查管控措施变更为:国内有本土疫情发生的地市 ,包括地级市、省会城市 、直辖市划分为A类地区、B类地区,实行分类管控 。
〖叁〗、重点管控地区:对来自广东省深圳市龙岗区 、罗湖区,天津市津南区、南开区、东丽区 、西青区 ,河南省安阳市,陕西省西安市等地的来(返)川人员,实施严格的居家或集中隔离措施,具体隔离时间根据旅居史及疫情发展情况动态调整。
〖肆〗、四川疾控紧急提醒的核心内容如下:疫情数据通报2022年1月21日0—24时 ,全国新增本土确诊病例23例(北京10例、天津6例、河南4例 、广东3例),新增本土无症状感染者6例(均在北京丰台区)。
〖伍〗、四川省根据风险大小,将 国内有本土疫情发生的地市(包括地级市、省会城市 、直辖市)划分为A类地区(疫情输入我省风险高的地市)、B类地区(除A类地区外 ,有本土疫情发生的省外其他地市),实行分类管控。
一类,二类,三类,四类,风险地区
二类地区(342个县市区):高原、山地占比高,交通条件有限 ,公共服务覆盖不均衡 。自然条件较一类地区更为严酷,或地理位置更偏远;基础设施和公共服务水平低于一类地区,但未达到极端恶劣程度。三类地区(131个县市区):边境线或特殊地貌区域 ,气候恶劣,常住人口密度低于全国平均水平。
国内省级行政区的风险分级 Ⅰ类地区(高风险): 浙江 、福建、广东、广西 、海南、云南 。这些省份伊蚊活跃期长,过去登革热本地病例较多 ,发生聚集性疫情的风险较高。 Ⅱ类地区(中风险): 上海、江苏 、安徽、江西、山东、河南 、湖北、湖南、重庆 、四川、贵州。
第一类高风险 也门、俄罗斯 、伊拉克、利比亚、乌克兰:存在政治动荡 、经济制裁或恐怖主义活动,交易风险高 。第二类高风险 马里、布隆迪、科索沃 、塞尔维亚、克罗地亚:因政治局势、经济或社会环境不稳定被列为高风险区域。第三类高风险 缅甸、特立尼达和多巴哥:交易可能面临合规审查或限制。
五类小区是低风险地区 。一类小区。是指有确诊病例或阳性无症状感染者的小区。小区整体封闭,封闭确诊病例或阳性无症状感染者居住单元,连续封闭14天 。禁止人员车辆出入。(三)二类小区。是指有密切接触者或次密接触者的小区。小区连续封闭14天 ,限制人员车辆出入,小区居民每户3天1人次外出采购生活物资 。
疫情防控三类地区是根据疫情严重程度等多方面因素划分的不同管控区域类型。一类地区通常是疫情最为严重 、传播风险极高的区域,可能会实施较为严格全面的管控措施 ,如全域封闭管理、人员足不出户等。二类地区疫情严重程度次之,管控措施会相对宽松一些,可能会限制人员流动 ,部分区域进行管控等 。









