1月6日张家界市疾控发布紧急提醒
月6日张家界市疾控发布的紧急提醒内容如下:主动上报 密切关注国内疫情动态 ,持续留意官方公布的确诊病例 、无症状感染者行动轨迹,以及中高风险地区和涉疫地区变化 。

月3日张家界市疾控中心发布紧急提醒,针对近期国内多地新增新冠肺炎确诊病例的情况,提出以下防控措施:主动核酸检测:来自有本土病例发生地区所在省(自治区、直辖市)的入张返张人员 ,需持48小时内(以采样时间计算)新冠病毒核酸检测阴性证明,张家界市将查验该证明。

高风险人群提示:“掌上张家界 ”发布消息,7月22日晚第一场(18:00-19:00)魅力湘西所有观众属于高风险人群 ,需立即向当地社区(村)或疾控机构报告,配合落实集中隔离和核酸检测防控措施。

张掖市高速路口防疫政策
张掖今日疫情最新动态消息 确需来张的须提前3天向目的地社区(村组)、酒店报备,持48小时内核酸检测阴性证明 ,抵张后配合落实分类管控政策。
张掖市离高速口近一点的酒店可以住维也纳酒店 。
公里。梧桐泉火车站位于甘肃省高台县正远乡,梧桐泉高速收费站位于甘肃省张掖市高台县,通过查询地图了解到 ,两地相距36公里,途径沪霍线、连霍高速等,驾车1小时即可到达 ,是非常近的。
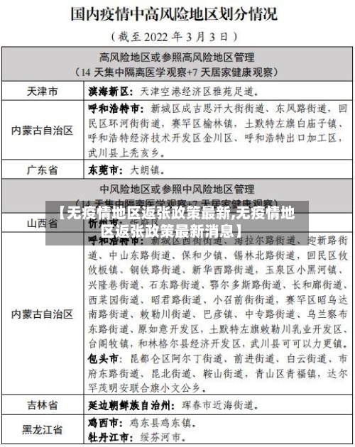
为防止疫情输入,保障人民群众生命安全,赣州市疾控中心现对广大公众提出如下疫情防控建议 。
属于:甘肃省张掖市山丹县山丹县地处甘肃省河西走廊中部,东邻武威 ,西连张掖,南接青海,北靠内蒙古 ,总面积5402平方公里,总人口20万人,地域辽阔 ,山川秀美,物华天宝,历史悠久。早在西汉 ,就是丝绸之路上的重要城镇,为兰州到敦煌的必经之地。
平湖大峡谷位于甘肃省张掖市东北56公里的甘州区平山湖蒙古族乡 。
上海的外地人可以返乡了。
〖壹〗 、上海的外地人符合离沪条件的可以返乡 。上海发布消息,明确表示对于愿意返乡并符合离沪条件的外来人员 ,可以帮助他们返回家乡。这一消息对于众多在上海的外来人员而言,无疑是一个好消息,特别是对于那些生活物资短缺、生活没有保障的人员。
〖贰〗、上海并未鼓励所有外地人返乡,网传“鼓励返乡”系对相关政策的误解和断章取义 。 具体分析如下:政策背景与针对对象上海在疫情期间针对的是无固定住所的临时来沪人员 ,包括找工作未果 、工地因疫情停工滞留、临时出差或看病等群体。
〖叁〗、允许外地人返乡可能会导致疫情蔓延,因为存在潜伏期传染的可能性,以及隔离人员在前几次核酸检测中呈阴性 ,但后续转为阳性的情况。此外,还有可能出现偷偷返乡的情况,这也会增加疫情传播的风险。因此 ,上海在允许外地人返乡的同时,也需要做好返乡途中的防护措施,确保疫情不会因此进一步扩散 。
〖肆〗 、结论:外地人能否离沪返乡需以目的地政策为准 ,河南固始县已明确劝返。当前疫情形势下,建议在上海人员暂缓返乡,既是对自身健康的保护 ,也是对家乡防控的支持。众志成城共克时艰,方能早日恢复正常生活 。
五一出天津回来还需要隔离吗?
五一出天津返回是否需要隔离,取决于目的地是否为疫情发生地,若从低风险地区返回天津无需隔离 ,但需进行核酸检测。具体规定如下:查验“一证一码一卡”:全部返津人员,无论出发地风险等级,均需在铁路、机场、道路客运场站和公路通道卡口接受查验 ,包括48小时核酸阴性证明 、健康码绿码和通信行程卡。
出京前往河北、天津地区:如果出京前往河北或天津地区,并在“五一”期间往返,且健康码无异常 ,则回京后不需要隔离 。但需注意,如果北京朝阳区属于高风险地区时,回河北可能需要隔离14天 ,而从河北回北京朝阳区则不需要隔离,但建议避免进入朝阳区后再前往其他地区。
总体来说,五一期间从天津返回呼和浩特市 ,只要身体健康,体温正常,且符合当地防疫要求,通常不需要隔离。但为了您的健康和安全 ,请务必做好个人防护措施,遵守相关规定,确保出行顺利 。
近来去天津市之后返回的话 ,并不需要隔离。这是因为天津市当前被认定为低风险地区,因此返回时只需注意个人防护,佩戴好口罩即可。天津作为国内的直辖市之一 ,其疫情防控措施一直比较严格且灵活 。特别是在当前阶段,天津市的疫情形势相对稳定,因此对于来自天津的返回人员 ,一般不会采取隔离措施。









