12月中高风险地区最新名单最新
内蒙古呼伦贝尔市(1个):满洲里市东山街道。中风险地区(7个)上海市浦东新区(1个):祝桥镇航城七路450弄小区 。内蒙古呼伦贝尔市(6个):扎赉诺尔区第三街道、第四街道 、第五街道;满洲里市北区街道、南区街道、兴华街道。

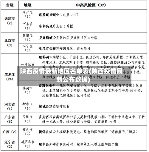
四川成都市『6』:成都市郫都区郫筒街道太平村 ,成都市成华区跳蹬河街道跳蹬河社区华都云景台小区(包括底层商铺),成都市郫都区唐昌镇永安村8组,成都市郫都区郫筒街道菠萝社区中铁奥维尔二期及三期,成都市郫都区犀浦街道犀池社区二组 ,成都市郫都区三道堰镇八步桥社区八组安置点。

截至12月19日,全国共有16个县(镇、街道 、区)被划分为中风险地区。具体包括北京市朝阳区的汉庭酒店大山子店及其底商,辽宁大连金普新区的先进街道金润小区B区 ,新疆吐鲁番市高昌区的红盾小区,黑龙江牡丹江市的多个小区和社区,内蒙古呼伦贝尔市的多个街道办事处 ,以及四川成都市的多个社区和村庄 。

全国中高风险地区的分布
〖壹〗、全国风险等级查询入口国务院微信小程序用户可通过微信搜索“国务院客户端”小程序,进入后点击“疫情风险查询 ”功能,即可查看全国中高风险地区实时名单。该平台数据由国家卫生健康委员会提供 ,更新及时且权威。
〖贰〗、可以通过微信国家政务服务平台查看最新的全国中高风险疫情地区分布,具体步骤如下:进入微信国家政务服务平台:打开微信,在搜索栏输入“国家政务服务平台” ,进入该程序页面 。点击各地疫情风险等级查询:在程序页面中,找到并点击“各地疫情风险等级查询”选项。
〖叁〗 、中高风险地区分布全国中高风险地区情况:截止到9月13日16点,全国除云南瑞丽大等贺村处于中风险地区以外,其他4个中风险、1个高风险地区均与福建疫情有关。福建中高风险地区来源:这5个福建的中高风险地区来自福建仙游县和泉州市 ,说明疫情范围相对集中在局部区域,其他地区未受影响 。
〖肆〗、中风险地区(51个):分布较广,涉及多个州市 ,需加强监测与干预。低风险地区(62个):虽风险较低,但仍需保持警惕,避免误食毒菌。无上报地区(9个):可能存在数据漏报 ,需完善报告机制 。
〖伍〗 、福建疫情现状累计阳性病例情况:自9月10日以来,福建省累计报告本土确诊病例43例,近来住院43例 ,无死亡病例;现有本土无症状感染者尚在接受集中隔离医学观察32例(均在莆田市)。确诊病例分布为厦门市1例、泉州市7例、莆田市35例。

全国中高风险地区最新名单(附实时查询入口)
〖壹〗 、全国风险等级查询入口国务院微信小程序用户可通过微信搜索“国务院客户端”小程序,进入后点击“疫情风险查询 ”功能,即可查看全国中高风险地区实时名单 。该平台数据由国家卫生健康委员会提供 ,更新及时且权威。
〖贰〗、最新全国风险地区名单可通过本地宝——全国疫情中高风险地区名单查询器实时查询。查询平台:本地宝——全国疫情中高风险地区名单查询器查询入口:点击进入(实时更新)本地宝的全国疫情风险等级名单查询系统由小编们实时维护,风险地区有调整时会第一时间更新专题,确保用户获取的信息准确且及时。
〖叁〗、全国中高风险地区名单可通过以下方式实时查询:国务院官方微信小程序:查询方式:直接点击进入该小程序,即可获取最新的全国风险等级信息 。信息来源:数据来源于各地政府和卫健委的官方发布 ,确保信息的权威性和准确性。









