排查管控地区是什么意思
封闭区。 将新冠病毒阳性个案的发现点 、居住点、工作点、活动点及周边区域划为封闭区 。实行“封闭隔离、足不出户 、服务上门 ”管理措施,封闭的第14天分别进行一次全员核酸检测。防控区。 根据现场流行病学调查结果 ,视情将封闭封控区周边区域划为警戒区,实行“两点(居住点-工作点)一线、非必要不离开”管理措施。

排查管控地区意思指的是将阳性患者的密切接触者以及共同暴露高风险人群的居住点、工作点 、活动点及周边区域划为封控区,暂时关闭辖区内的休闲娱乐场所,并且实行“只进不出、严禁聚集”管理措施 。

截止到2022年10月17日 ,通过查询疫情最新情况可知,兰州为部分中高风险区域,其中对新区进行排查管控 ,意思是通过主动搜索感染者,做到早发现早隔离,从而阻断疫情传播。

管控区意思是划定范围为病例发病前2天或无症状感染者检测阳性前2天到隔离管理前 ,其工作、活动地等区域,实行“人不出区 、严禁聚集”管理。在管控区内的居民原则上居家,每户每2到3天可安排1人在严格做好个人防护的前提下 ,到社区指定地点购买生活物资 。
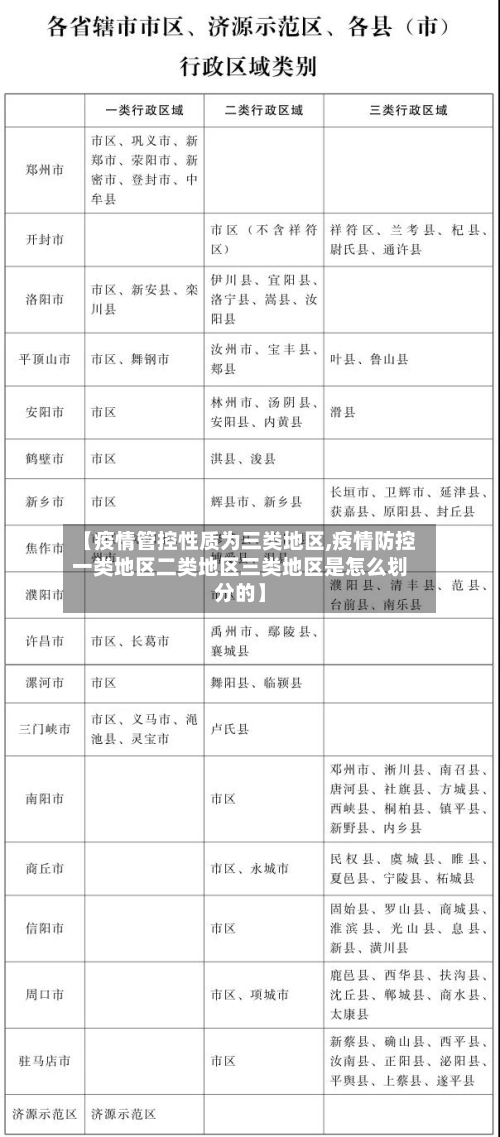
疫情管控的分区怎么划分?各级怎么管控?
管控区划分标准:近7天内无阳性感染者报告的居住小区、自然村或单位、场所,划为管控区。管控政策:实施“7天居家健康监测 ”, “人不出小区 、严禁聚集”。原则上居家 ,每户每天可在做好个人防护的前提下,分时有序、分区限流,至小区指定区域无接触式地领取配送物资 。
分区分类差异化防控是上海疫情管理核心策略。上海将区域划分为封控区、管控区 、防范区三类,实施分级管理。封控区为近7天内有阳性感染者报告的居住小区、自然村或单位 ,采取“7天封闭管理+7天居家健康监测”政策,期间严格落实“区域封闭、足不出户、服务上门 ”,通过物理隔离和物资配送保障居民基本生活需求 。
封控区:严格实施“足不出户 、服务上门”的管控要求 ,防止人员外出流动。管控区:严格实施“人不出小区(单位),错峰取物”的管控要求,原则上居家 ,每户每天可在严格做好个人防护的前提下,分时有序、分区限流至小区指定区域活动,无接触式收取快递物资。
四川省按照中央要求 ,以县级为单位划分低风险地区、中风险地区和高风险地区,具体划分依据和防控措施如下:分区划分依据低风险区(无现症病例区):本行政区域内无新冠肺炎病例;或最后1例新冠肺炎病例治愈出院且14天后无新发病;或最后1例住院(新发)病例转院至其他行政区域内后14天无新发病例 。

武汉封控区管控区防范区区别(武汉管控区和封控区)
封控 、管控、防范区的出行规定按照相应管控措施,封控区足不出户 ,管控区人不出区,防范区有序出行。非特殊需要,未经市、区(县)疫情防控部门批准的不得离开当地。市内其他区域居民非必要不离当地 、不出本省。
管控区:主要是阳性个案的密接、次密接及共同暴露高风险人群的居住点、工作点 、活动点及周边区域 。这些区域的人员与确诊病例或无症状感染者有密切接触,存在较高的感染风险 ,但相较于封控区,风险程度可能稍低。防范区:指封闭区、管控区以外可能暴露的重点人群的活动区域。
管控区可精准划分至小区(自然村组)、楼栋 、单元等 。防范区县(区)内封控区、管控区以外的区域均为防范区。管理措施封控区实行“区域封闭、足不出户、服务上门 ”。管控区实行“人不出区 、严禁聚集” 。管控区内发现核酸检测阳性者立即转为封控区。
什么是封控区 、管控区、防范区?
封控区、管控区 、防范区是疫情防控中根据风险程度划分的三类区域,具体定义及管理措施如下: 封控区 定义:病例和无症状感染者的居住地所在小区及活动频繁的周边区域;或病例发病前2天、无症状感染者检测阳性前2天起至隔离管理前 ,曾活动且传播风险高、密接/次密接追踪难度大的区域。
封控区:主要是病例和无症状感染者的居住地所在小区及活动频繁的周边区域 。这些区域由于存在直接的病例关联或高风险暴露,因此被划定为封控区。
封控区 、管控区、防范区是发生疫情的地区根据疫情传播风险的高低,将社区防控精准划分为三个区域 ,实施分类管理措施,具体如下:封控区管理原则:区域封闭、足不出户 、服务上门。划分标准:病例和无症状感染者的居住地所在小区及活动频繁的周边区域可划分为封控区 。









