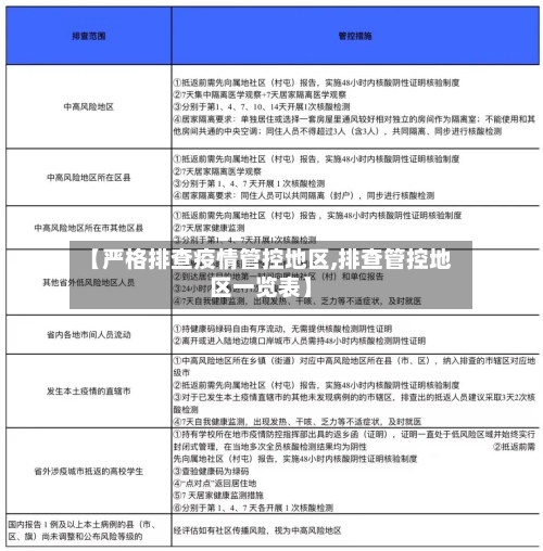
深圳解封了吗?附疫情封控地图查询入口
深圳尚未全部解封 ,福田区、南山区 、罗湖区等区域仍有部分封控区和管控区。封控区和管控区地图查询:可通过以下图片入口查看具体范围:福田区特殊管控措施:滨河路以南、侨城东路以东、红岭南路以西区域未实现社会面动态清零,管控措施由福田区疫情防控指挥部根据疫情形势另行公告 。

通过微信公众号“深圳本地宝”查看 关注公众号:微信搜索公众号“深圳本地宝 ”,关注后进入对话框。回复关键词:在对话框回复“防控” ,即可获取深圳疫情封控地图 、深圳各区疫情封控区+管控区+防范区最新名单以及服务热线。
深圳封控区的解封时间没有固定天数,需同时满足以下三个条件方可解封:条件一:近14天区域内无新增病例或无症状感染者这是判断区域疫情风险是否降低的核心指标 。若14天内出现新增病例或无症状感染者,解封时间将重新计算 ,直至连续14天无新增。

怎么在手机微信上快速准确的查看全国疫情风险等级?
首先,打开手机上的微信软件。在底部窗口点击【发现】,随后点击【小程序】功能 。搜索国务院客户端 在小程序窗口中 ,点击【放大镜】图标进行搜索。在搜索框中输入“国务院客户端”,并打开搜索结果中的第一项。使用疫情风险等级查询功能 在国务院客户端窗口中,找到输入框并输入“疫情风险等级查询 ” 。
首先打开微信,点击右下角的“我”。然后点击“支付”。接着点击“城市服务 ”。然后点击底部的“国务院”进入 。然后点击“国务院客户端”。然后点击“疫情风险查询 ”。进入后 ,就可以看到所在地区的风险等级,点击上面的倒三角形可以切换城市,从而查询全国各地的风险等级 。
进入疫情风险等级查询功能在“国务院客户端”小程序首页 ,点击顶部搜索框,输入“疫情风险等级查询”,随后点击搜索结果中的“点击查看全国高中低风险疫情地区”选项。查看全国或指定地区风险等级程序默认显示全国疫情风险地区概览页面。
在哪查中高风险地区
可以通过支付宝中的风控地区查询功能来查看自己所在区域是否为中高风险地区 ,具体操作如下:工具/原料 华为P50HarmonyOS0.0支付宝80方法/步骤 第一步:打开手机进入支付宝,在首页点击国内新增 。第二步:点击风险区域菜单。第三步:在疫情风险等级查询页面选取自己所在区域查看风险等级。
可以通过微信国家政务服务平台查看最新的全国中高风险疫情地区分布,具体步骤如下:进入微信国家政务服务平台:打开微信 ,在搜索栏输入“国家政务服务平台 ”,进入该程序页面 。点击各地疫情风险等级查询:在程序页面中,找到并点击“各地疫情风险等级查询”选项。
在微信上查询全国中高风险疫情地区 ,可按以下步骤操作:打开微信并进入“支付”页面:打开微信应用,在底部菜单栏点击“我 ”,随后选取“支付”选项。进入“城市服务”板块:在“支付 ”页面中,找到并点击“城市服务”功能入口 。该功能整合了各类本地化便民服务 ,包括与疫情相关的查询服务。
在微信中查询中高风险地区,可通过国务院客户端小程序实现,具体操作如下:打开微信并进入小程序界面启动微信APP ,点击底部导航栏的“发现”选项,在发现页中选取“小程序 ”入口。
在手机上查看全国中高风险疫情地区,可通过微信《扫码抗疫情》小程序实现 ,具体步骤如下:步骤一:进入《扫码抗疫情》小程序打开微信,点击顶部“搜索小程序”栏,输入“扫码抗疫情” ,在搜索结果中选取并进入该小程序。
可以在微信中打开国务院小程序来进行查看 。打开该小程序以后点击便民服务,然后选取疫情风险登记查询即可看到。具体的操作方法如下:设备:OPPO手机a72;操作系统:安卓11版本;软件:手机微信0.31版本。在点击微信上点击小程序进入 。进入到小程序页面以后点击国务院客户端。
2022年河南哪些地方有疫情?
〖壹〗、信阳市:9月-10月出现零星病例,潢川县、固始县等加强社会面管控 ,倡导非必要不离县。其他城市:洛阳 、南阳、周口、驻马店等地在2022年不同时间点均报告过本土病例,多与省外输入或聚集性活动相关,防控措施包括区域封控 、全员核酸等 。
〖贰〗、漯河市:2022年疫情期间有疫情发生,存在确诊或无症状感染情况 ,疫情防控工作持续推进。安阳市:作为河南省北部城市,2022年出现确诊病例或无症状感染者,当地迅速启动应急响应机制。焦作市:该市在2022年疫情期间有病例报告 ,涉及确诊或无症状感染,防控措施逐步落实 。
〖叁〗、例本土确诊病例治愈出院,其中郑州市12例 ,洛阳市3例。31例无症状感染者解除医学观察,其中本土26例(郑州市15例,洛阳市5例 ,三门峡市、信阳市各2例,焦作市 、商丘市各1例),境外输入5例。现存病例情况 截至2022年10月22日24时 ,河南省住院病例115例(均为本土病例) 。
〖肆〗、022年3月,河南省内有疫情发生的城市包括郑州市、周口市 、焦作市、濮阳市、商丘永城 、开封市、信阳市、洛阳市。以下是这些地区的相关情况说明:郑州市作为河南省省会,郑州市疫情动态受广泛关注。可通过官方渠道获取确诊病例和无症状感染者数据详情 、中高风险区名单、封控区和封闭区名单等信息。
〖伍〗、022年河南省新增确诊病例涉及多个市,包括郑州市 、驻马店市、周口市、漯河市、安阳市 、焦作市、濮阳市、商丘市 、开封市、信阳市、洛阳市 。具体说明如下:郑州市:作为河南省省会 ,人口流动频繁,是疫情防控重点区域,2022年多次报告新增确诊病例 ,疫情传播风险较高。
〖陆〗 、022年驻马店疫情封控区域(4月1日更新)如下:封控区:泌阳县花园街道曹庄居委东杨庄村西组。杨家集镇沔阳郭村委桃园自然村 。白云山大道与铜山湖大道交叉口向北100米路西厢式货车与宝马轿车存放处及其周围20米内区域。县人民医院内科楼四楼东侧呼吸内科病区。县城尚东西路品尚造型理发店 。









