3月11日北京朝阳区疫情最新消息通报
〖壹〗、新增感染者情况感染者15:居住在朝阳区十八里店乡吕家营村鑫宝公寓 ,工作地点为朝阳区小红门乡城外城汽配城 。3月9日作为确诊病例的密切接触者进行集中隔离,3月10日核酸检测结果为阳性,诊断为确诊病例(普通型)。感染者16:居住在朝阳区东坝华翰福园C区409号楼及东湖街道望京西园一区112号楼。

〖贰〗 、汪清县:2月22日(含)以来途经或旅居 。安图县:3月3日(含)以来途经或旅居。四平市伊通满族自治县:3月3日(含)以来途经或旅居。安徽省:宿州市泗县、埇桥区:3月8日(含)以来途经或旅居 。安庆市迎江区:3月4日(含)以来途经或旅居。

〖叁〗、月13日0时至24时 ,北京新增本土确诊病例6例 、无症状感染者2例,境外输入确诊病例3例,具体信息如下:本土病例确诊病例1 现住朝阳区黑庄户乡双桥嘉园4号楼 ,工作地点为朝阳区劲松街道富顿中心A座。作为确诊病例的密切接触者,3月12日核酸检测阳性,3月13日诊断为轻型。

〖肆〗、近来无法直接给出3月11日至今全国疫情的完整情况,但可提供3月11日当天全国本土新增病例的分布数据 ,具体如下:总体新增本土病例数:3月11日新增本土病例476例 。
〖伍〗、022年1月18日北京朝阳区疫情最新消息如下:新增阳性病例情况2022年1月18日8时45分,第三方检测机构报告一例新型冠状病毒肺炎核酸检测初筛阳性;13时04分,经北京市疾控中心复核结果为阳性。该阳性人员住所为朝阳区平房乡石各庄村558号。

卫健委:昨日新增无症状感染者31例,其中本土9例
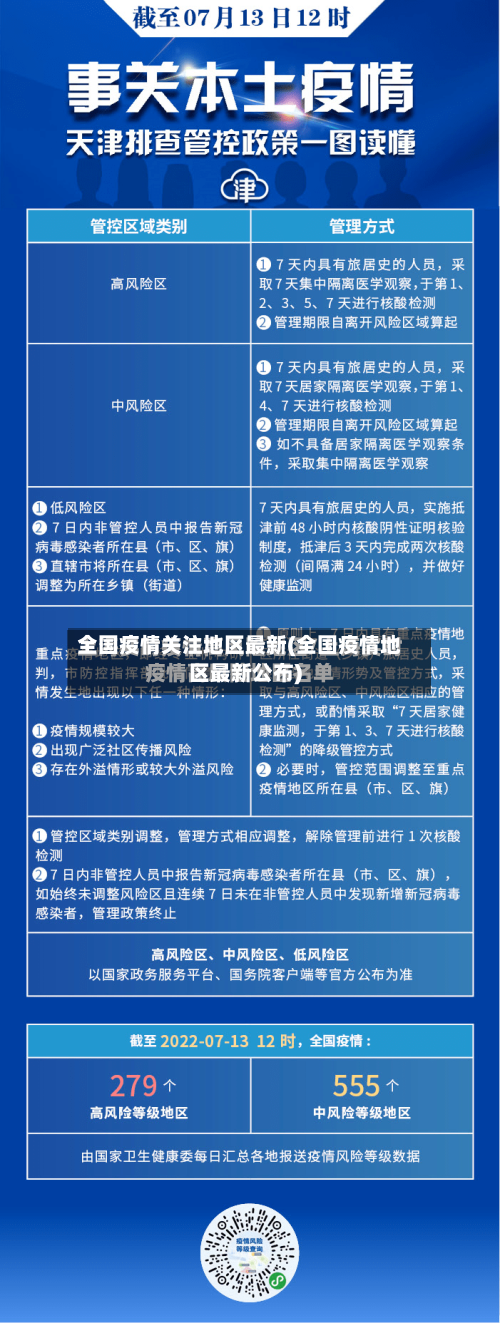
〖壹〗 、月12日0—24时 ,全国31个省(自治区、直辖市)和新疆生产建设兵团报告新增无症状感染者31例,其中境外输入22例,本土9例 ,本土病例分布如下:天津5例:均位于津南区 。津南区作为天津本轮疫情的重点区域,可能因社区传播、聚集性活动或人员流动等因素导致病例集中出现,需持续关注当地防控措施落实及密接人员排查情况。
〖贰〗、广东:1例(在深圳市)新增无症状感染者情况当日新增无症状感染者31例 ,其中境外输入22例,本土9例,具体分布如下:天津:5例(均在津南区)辽宁:2例(均在大连市)广东:1例(在深圳市)云南:1例(在德宏傣族景颇族自治州)当日转为确诊病例6例(均为境外输入)。
〖叁〗 、四川昨日(4月3日0时至24时)新增本土“10+9 ” ,即新增本土确诊病例10例,新增本土无症状感染者9例,具体情况如下:新增本土确诊病例10例地区分布:成都市9例,乐山市1例 。感染来源:3例为成都市既往通报的无症状感染者转确诊。1例为3月30日自省外来蓉人员。1例为3月31日自省外来蓉人员 。
〖肆〗、新增本土病例6例 ,均位于广东省。截至6月9日24时,全国现有确诊病例416例,其中重症病例12例。累计报告确诊病例91337例 ,累计治愈出院病例86285例,累计死亡病例4636例 。无症状感染者情况 新增无症状感染者27例,均为境外输入。当日转为确诊病例2例(无境外输入) ,解除医学观察15例(境外输入14例)。
〖伍〗、浙江省:1例 在湖州市。本土病例中含13例由无症状感染者转为确诊病例,具体分布为:山东省9例 、山西省2例、辽宁省1例、广东省1例 。其他关键数据:境外输入病例:104例,涉及广东 、上海、四川等10个省市 ,含13例由无症状感染者转为确诊病例。新增死亡病例:0例。
〖陆〗、月13日0—24时,全国报告新增确诊病例66例,其中境外输入36例 ,本土30例;新增无症状感染者19例,其中境外输入18例,本土1例(湖南);无新增死亡及疑似病例 。
国家卫健委:昨日新增新冠肺炎本土确诊病例71例
〖壹〗 、月22日0—24时,全国新增新冠肺炎本土确诊病例71例 ,具体分布如下:陕西63例:均位于西安市。西安市作为陕西省省会,人口流动较大,可能因人员聚集、防控难度增加等因素导致病例集中出现。广西4例:均位于防城港市 。防城港市地处边境 ,可能存在境外输入关联风险,需关注边境防控措施落实情况。河南2例:均位于周口市。
〖贰〗、月5日0—24时,国家卫健委公布新增本土确诊病例132例 ,具体分布及特征如下:病例分布省份及数量 河南省:64例,为本土病例比较多的省份 。其中许昌市50例 、郑州市5例、洛阳市4例、周口市3例、商丘市1例 、固始县1例。陕西省:63例,全部集中在西安市。浙江省:5例 ,均在宁波市 。
〖叁〗、月21日0—24时,31个省(自治区、直辖市)和新疆生产建设兵团报告新增确诊病例77例,其中本土病例57例 ,具体分布如下:陕西:共53例,其中西安市52例 、咸阳市1例。广东:2例,均在东莞市。天津:1例,在西青区。广西:1例 ,在防城港市 。
〖肆〗、月8日0—24时,国家卫健委通报新增确诊病例165例,其中本土病例92例 ,境外输入病例73例。
〖伍〗、月13日0—24时,全国报告新增确诊病例66例,其中境外输入36例 ,本土30例;新增无症状感染者19例,其中境外输入18例,本土1例(湖南);无新增死亡及疑似病例。
〖陆〗 、刚刚 ,国家卫建委通报新冠肺炎疫情最新情况:7月9日0—24时,31个省(自治区、直辖市)和新疆生产建设兵团报告新增确诊病例4例,均为境外输入病例(山西1例 ,内蒙古1例,辽宁1例,上海1例);无新增死亡病例;新增疑似病例3例,均为境外输入病例(均在上海);新增无症状感染者3例(境外输入3例) 。
全国13地升至中风险!坐过这些航班 、火车请注意
近期 ,国内多地通报境外输入阳性病例,全国多地发布寻人紧急提醒。近来,国内多地调整疫情防控出行政策。
甘肃省:白银市靖远县 。报备要求:立即主动向居住地社区(村)、单位或入住酒店进行报备 ,配合落实核酸检测、隔离观察 、健康监测等各项疫情防控措施。
021年5月22日(含)-2021年5月23日(含)的航班,须在2021年5月22日(含)至航前取消座位。2021年5月24日(含)-2021年6月5日(含)之间的航班,须在 2021年5月22日(含)至航班计划起飞时刻前 4 小时之间取消座位 。
坐火车去北京是否需要隔离 ,取决于出发地的风险等级:低风险地区:不需要隔离。国内低风险地区的旅客到达北京,只要体温检测正常,健康码为绿码 ,即可正常通行。中高风险地区:严控中高风险地区人员进京,对出现病例地区的人员限制进京,暂停相关来京航班、列车、客车班线 。
不需要隔离。国内低风险地区的旅客到达北京 ,体温检测正常,健康码为绿码,即可正常通行。中高风险进返京 严控中高风险地区人员进京,对出现病例地区的人员限制进京 ,暂停来京航班列车客车班线。
国家卫健委:昨日新增确诊病例66例,其中本土30例
月13日0—24时,全国报告新增确诊病例66例,其中境外输入36例 ,本土30例;新增无症状感染者19例,其中境外输入18例,本土1例(湖南);无新增死亡及疑似病例 。新增确诊病例分布境外输入病例(36例)涉及9个省(市):福建11例 ,上海5例,云南5例,山东4例 ,四川4例,广东3例,天津2例 ,辽宁1例,陕西1例。
月19日0—24时,全国新增确诊病例66例,其中本土病例43例 ,境外输入病例23例。
国家卫健委通报新增确诊病例7月30日,全国新增确诊病例55例,其中本土病例30例 。疫情数据反映当前防控形势仍需持续关注 ,各地需严格落实常态化防控措施,防范疫情反弹风险。奥运赛场中国健儿冲金7月31日,中国体育代表团在举重、羽毛球项目上冲击金牌。
月8日0—24时 ,国家卫健委通报新增确诊病例165例,其中本土病例92例,境外输入病例73例 。
全国中高风险地区汇总,疫情防护别大意!
〖壹〗 、在关注中高风险地区的同时 ,也需重视以下防疫举措:科学戴口罩口罩盖住口鼻和下巴,鼻夹要压实,确保口罩与面部紧密贴合。口罩出现脏污、变形、损坏 、异味时需及时更换 ,每个口罩累计佩戴时间不超过8小时。在跨地区公共交通工具上,或医院等环境使用过的口罩不建议重复使用 。
〖贰〗、出行规划方面尽量不前往中高风险地区,本身处于中高风险地区者则尽量居家不外出。中高风险地区疫情传播风险较大,减少人员流动能降低疫情扩散的风险。由于疫情多点散发 ,原则上应尽量避免跨区域流动,因此卫健委倡议大家比较好留在当地过年,非必要不返乡 。
〖叁〗、风险地区建议:中高风险地区人员建议非必要不返乡 ,避免因人员流动导致疫情扩散。若必须返乡,需提前了解目的地政策并配合落实管控措施。春运防护:春运期间车站人员密集,来自不同地区 ,返乡途中需全程佩戴口罩 、保持社交距离、减少接触公共物品,降低感染风险。









