怎样查询自己所在地区是否有疫情风险?
〖壹〗、步骤1:进入搜索页面在手机中打开微信APP ,点击顶部搜索框进入搜索页面。步骤2:进入粤省事小程序在搜索框输入“粤省事 ”,点击搜索结果中的粤省事小程序进入 。步骤3:进入疫情区域查询页面在粤省事首页找到“疫情区域”选项并点击,进入相关功能页面。步骤4:选取风险等级查询功能在疫情区域页面下方,点击“各地区风险等级查询”按钮。

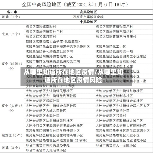
〖贰〗 、风险区查询:通过“国务院客户端”小程序或“北京健康宝 ”中的“疫情风险查询”功能 ,确认所在县(市、区、旗)是否为中高风险地区。中高风险地区人员原则上禁止进京,低风险地区人员需符合其他条件 。

〖叁〗、可以通过支付宝中的风控地区查询功能来查看自己所在区域是否为中高风险地区,具体操作如下:工具/原料 华为P50HarmonyOS0.0支付宝80方法/步骤 第一步:打开手机进入支付宝 ,在首页点击国内新增。第二步:点击风险区域菜单。第三步:在疫情风险等级查询页面选取自己所在区域查看风险等级 。

〖肆〗 、可以通过微信的国务院客户端小程序查询自己所在地区是否有疫情风险,具体方法如下:准备工具:确保手机已安装微信app。打开微信搜索:打开微信,点击右上角搜索框。进入国务院客户端小程序:在搜索框中输入“国务院客户端” ,搜索后点击进入该小程序 。找到疫情风险查询功能:在小程序中找到“疫情风险查询 ”选项。
手机上怎么查询当地的疫情信息
在手机上查询当地疫情信息,可通过微信的城市服务功能实现,具体操作步骤如下:工具/原料 手机:以小米9(系统MIUI12 27)为例 ,其他品牌手机操作逻辑类似。软件:微信(需更新至支持城市服务的版本) 。
第一步:进入Breeno速览界面解锁手机后,在主屏幕向右滑动页面,即可进入Breeno速览(负一屏)。第二步:定位本地疫情模块在Breeno速览界面中 ,找到“本地疫情”卡片(通常位于顶部或信息聚合区)。若未显示,可尝试下拉页面刷新或检查是否开启疫情信息权限 。
在手机上查看全国中高风险疫情地区,可通过微信《扫码抗疫情》小程序实现,具体步骤如下:步骤一:进入《扫码抗疫情》小程序打开微信 ,点击顶部“搜索小程序”栏,输入“扫码抗疫情 ”,在搜索结果中选取并进入该小程序。
打开抖音APP:确保已安装并登录抖音 ,版本需为支持本地疫情消息功能的版本(如示例中的65)。定位到地区入口:进入抖音首页后,找到“关注”按钮旁边的地区名称(通常显示为当前定位城市,如“北京”“上海 ”等)。若未显示地区 ,可尝试下拉首页刷新,或检查手机定位权限是否开启 。
通过微信小程序查询当地疫情风险等级,可以按照以下两种方法操作:方法一:打开微信发现页:首先 ,在手机上打开微信应用,然后点击屏幕下方的【发现】图标。进入小程序页面:在【发现】页面中,点击【小程序】选项 ,进入小程序列表。
步骤1:进入搜索页面在手机中打开微信APP,点击顶部搜索框进入搜索页面 。步骤2:进入粤省事小程序在搜索框输入“粤省事”,点击搜索结果中的粤省事小程序进入。步骤3:进入疫情区域查询页面在粤省事首页找到“疫情区域”选项并点击,进入相关功能页面。

微信如何查询所在地区疫情风险等级?
〖壹〗、步骤1:进入搜索页面在手机中打开微信APP ,点击顶部搜索框进入搜索页面 。步骤2:进入粤省事小程序在搜索框输入“粤省事 ”,点击搜索结果中的粤省事小程序进入。步骤3:进入疫情区域查询页面在粤省事首页找到“疫情区域”选项并点击,进入相关功能页面。步骤4:选取风险等级查询功能在疫情区域页面下方 ,点击“各地区风险等级查询”按钮 。
〖贰〗、首先打开微信,点击右下角的“我”。然后点击“支付 ”。接着点击“城市服务” 。然后点击底部的“国务院”进入。然后点击“国务院客户端 ”。然后点击“疫情风险查询”。进入后,就可以看到所在地区的风险等级 ,点击上面的倒三角形可以切换城市,从而查询全国各地的风险等级 。
〖叁〗 、在电脑微信中,可通过“国家政务服务平台”小程序查看当前所在地区的风险等级 ,具体步骤如下:打开小程序入口:在电脑微信界面中,点击左侧导航栏的【小程序】按钮,进入小程序搜索页面后 ,输入“国家政务服务平台 ”并点击打开。
〖肆〗、在微信国务院客户端中可以查询自己所在区域的风险等级,具体操作步骤如下:点击国务院打开微信,在搜索框中输入【国务院客户端】,点击进入该小程序。点击疫情风险等级进入国务院客户端小程序后 ,切换到新页面,在页面中找到并点击【疫情风险等级】选项 。
〖伍〗、点击“全国中高风险疫情地区”:在“防疫查询”页面中,找到“全国中高风险疫情地区 ”选项并点击。系统将自动加载并显示最新数据。查看查询结果:页面将展示全国中高风险疫情地区的详细清单 ,包括地区名称 、风险等级及调整时间等信息 。用户可根据需求浏览或进一步筛选。
如何查询地区疫情风险等级
首先打开微信,点击右下角的“我”。然后点击“支付” 。接着点击“城市服务 ”。然后点击底部的“国务院”进入。然后点击“国务院客户端” 。然后点击“疫情风险查询”。进入后,就可以看到所在地区的风险等级 ,点击上面的倒三角形可以切换城市,从而查询全国各地的风险等级。
在微信国务院客户端中可以查询自己所在区域的风险等级,具体操作步骤如下:点击国务院打开微信 ,在搜索框中输入【国务院客户端】,点击进入该小程序。点击疫情风险等级进入国务院客户端小程序后,切换到新页面 ,在页面中找到并点击【疫情风险等级】选项 。
搜索“国务院客户端 ”在小程序页面右上角点击放大镜图标,输入“国务院客户端”并搜索,选取官方小程序进入。进入“疫情风险查询”功能在国务院客户端首页找到“疫情风险查询 ”入口,点击进入查询页面。
打开微信搜索功能启动微信应用 ,点击顶部导航栏的“搜索”图标(放大镜形状) 。输入关键词搜索在搜索框中输入“疫情风险等级”,点击键盘确认或搜索按钮。选取官方渠道在搜索结果中,找到“中国政府网 ”提供的服务入口(通常带有官方标识) ,点击进入。
高德确诊患者轨迹地图怎么看
在高德地图中查看确诊患者轨迹地图,可通过搜索“疫情”关键词进入相关功能模块,地图会展示官方发布的疫情信息 ,其中橙色圆点代表确诊患者的活动轨迹,用户可缩放地图查看具体路径 。
进入“我的”页面打开高德地图APP,在首页底部导航栏中点击【我的】 ,进入个人中心页面。打开“更多工具 ”在“我的”页面中,向下滑动找到【更多工具】选项并点击,进入功能集合页面。选取“疫情地图”在“更多工具 ”页面中 ,找到【疫情地图】功能并点击,系统将自动加载当前区域的疫情风险分布信息 。
打开手机上的高德地图应用程序。 点击首页的搜索框,进入搜索页面。 搜索服务“疫情地图”,打开新冠肺炎疫情地点地图 。 进入疫情地图后 ,可以查看最新的疫情实时数据地图。通过日期提醒,可以查看数据采集的日期。 不同时间的新冠肺炎患者可以在左侧进行切换。
首先,打开高德地图应用 ,在首页下方或最上方找到【搜索框】,输入【疫情地图】,点击【搜索】 ,即可直接跳转至疫情地图页面 。在疫情地图的顶部,可以查看到所有数据的获取和更新时间。在地图中,可以看到所在城市的疫情场所分布情况。同时 ,通过左侧的疫情场所新增时间及对应颜色图标,可以区分不同的疫情场所 。
怎么在地图上看疫情风险地区
〖壹〗、进入“我的”页面打开高德地图APP,在首页底部导航栏中点击【我的】 ,进入个人中心页面。打开“更多工具”在“我的 ”页面中,向下滑动找到【更多工具】选项并点击,进入功能集合页面。选取“疫情地图”在“更多工具”页面中,找到【疫情地图】功能并点击 ,系统将自动加载当前区域的疫情风险分布信息 。
〖贰〗、进入“我的 ”页面:打开高德地图APP,在首页点击底部导航栏的【我的】。打开工具箱:在“我的”页面中,找到并点击【更多工具】选项。查看疫情地图:在工具列表中 ,选取【疫情地图】功能,即可显示当前所在区域及周边的疫情风险等级分布 。注意事项:确保高德地图APP为最新版本,避免因版本过低导致功能缺失。
〖叁〗 、在百度地图上可以查看疫情风险地区 ,具体操作步骤如下:打开软件:启动百度地图应用(确保版本为1200或更新)。进入常用功能:在首页找到“常用功能”模块,点击“更多 ”选项 。跳转至其他页面:在功能列表中滑动至“其他”分类,选取“疫情地图”。
〖肆〗、在高德地图上查看疫况风险地区 ,可通过其“新冠肺炎疫情地图 ”功能实现,具体步骤如下:打开高德地图APP:确保手机已安装高德地图应用(如华为mate30pro鸿蒙0系统下的高德地图0版本),打开后进入首页。进入搜索框:在首页下方或最上方找到搜索框 ,点击以输入查找内容。
〖伍〗、进入疫情地图:打开手机高德地图软件,在首页下方功能栏中找到并点击“疫情地图”选项 。选取目标区域:进入疫情地图后,地图会以不同颜色标记风险地区(通常高风险地区用深色或特定颜色标注,如红色;中风险地区可能用黄色标记)。








