疫情风险等级划分4个等级怎么判定
疫情等级划分的4个等级判定通常基于疫情传播风险 、病例数量、防控需求及区域影响等综合因素 ,具体标准可能因地区或政策调整而略有差异。以下是通用判定逻辑的详细说明:四个等级的通用划分标准低风险地区 判定条件:无确诊病例,或连续14天内无新增本土确诊病例 。

第四级:完全未知的风险人类毫无认知或未想象过的风险,如恐龙时代的陨石撞击。此类风险无法预防 ,只能通过提升系统韧性间接应对。

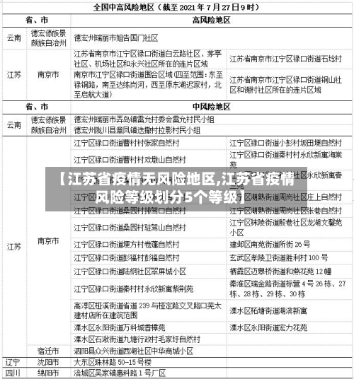
疫情风险等级划分四个等级,以居住小区或村为单位,根据流调研判结果可调整风险区域范围 。具体等级划分如下: 高风险地区:通常指累计新冠病例超过50例 ,且14天内出现聚集性疫情的地方。包括病例和无症状感染者居住地,以及疫情传播风险较高的工作地和活动地等。
法律分析:低风险:无确诊病例或连续14天无新增确诊病例;中风险:14天内有新增确诊病例,累计确诊病例不超过50例,或累计确诊病例超过50例 ,14天内未发生聚集性疫情;高风险:累计病例超过50例,14天内有聚集性疫情发生 。
一级(低风险):疫情零星散发,无显著传播。防控措施以日常监测和预案准备为主 ,确保疫情在初期就能得到有效控制。二级(中风险):局部地区出现聚集性疫情,表明病毒已经开始在特定区域内传播。此时需要加强病例追踪、局部交通限流等措施,以防止疫情进一步扩散 。
风险等级划分为四个等级的判定主要依据风险的发生概率 、潜在影响以及可控性。具体判定如下:风险的发生概率:评估风险事件发生的可能性大小 ,基于历史数据、行业经验、专家评估等信息进行分析和判断。潜在影响评估:考虑风险事件发生后可能带来的损失或影响程度,包括财务损失 、人身伤害、声誉影响等多个方面 。
疫情区域怎么划分
〖壹〗、成都疫情封控区、管控区区域划分需依据官方最新通告确定,措施主要根据风险等级实施差异化管控 ,包括隔离 、健康监测及核酸检测等。
〖贰〗、具体区域:中韩街道李家下庄、董家下庄 、张村等三个社区的未改造区域。划分依据:根据疫情流调溯源结果,上述区域存在较高传播风险,需实施最严格管控 。管控区 具体区域:孙家下庄、刘家下庄、张家下庄 、郑张、文张、南张 、张村河南、枯桃、中韩等九个社区的未改造区域。
〖叁〗 、泰国将国内区域划分为深红色、红色、橙色和黄色四个疫情等级区域 ,其中曼谷及其毗邻三府被列为最严格控制的深红色区域。 具体划分及区域规定如下:区域划分深红色区域:曼谷及其毗邻的暖武里、巴吞他尼和北榄三个府 。
疫情低风险地区是什么标准
低风险地区的标准:该地区没有确诊的新冠肺炎病例,或者已经连续14天没有新增的确诊病例。法律依据:《中华人民共和国传染病防治法》第二条规定,国家对传染病防治实行预防为主的方针,采取防治结合 、分类管理、依靠科学、依靠群众的策略。
疫情等级划分的4个等级判定通常基于疫情传播风险 、病例数量、防控需求及区域影响等综合因素 ,具体标准可能因地区或政策调整而略有差异 。以下是通用判定逻辑的详细说明:四个等级的通用划分标准低风险地区 判定条件:无确诊病例,或连续14天内无新增本土确诊病例。
低风险区域是指以县市区为单位,无确诊病例或连续14天无新增确诊病例的地区。关于低风险区域 ,可以进一步了解以下信息:定义标准:一个地区要被划分为低风险区域,需要满足无确诊病例的条件,或者在最近14天内没有新增的确诊病例。









