上海中高风险地区最新名单一览
总结:2022年3月3日,上海新增中风险地区为松江区九里亭街道永辉超市沪亭北路店 ,另一中风险地区位于普陀区 。风险划定以疫情传播风险为核心,公共场所可能因人员流动被纳入。市民需严格落实防护措施,关注官方信息动态 ,共同维护疫情防控成果。

上海中风险地区情况:2022年3月1日,普陀区石泉街道宁强路33号石泉社区文化活动中心因新增1例本土确诊病例被列为中风险地区 。其降级条件需从划定中风险之日起计算,若后续14天内该区域无新增本土病例,则自动下调为低风险。
上海中高风险地区最新名单 截至近来 ,上海高风险地区0个,中风险地区10个:2022年3月14日,根据国务院联防联控机制有关要求 ,经市新冠肺炎疫情防控工作领导小组办公室研究决定,将黄浦区打浦桥街道局门后路9号 、嘉定区嘉定工业区娄塘路760弄列为中风险地区,上海市其他区域风险等级不变。
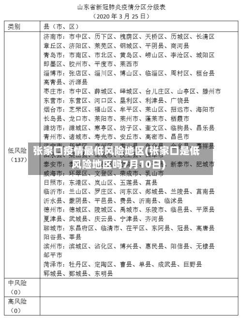
上海市当前中风险地区完整名单(截至3月9日)浦东新区沪东新村街道长岛路281号 静安区北站街道河南北路233号 徐汇区徐家汇街道漕溪北路1200号 嘉定区马陆镇宝安公路3705弄1号 松江区九里亭街道永辉超市沪亭北路店 普陀区石泉街道宁强路33号石泉社区文化活动中心截至近来 ,上海市无高风险地区。
中度风险区域『14』如下:浦东新区南码头路街道胶南社区 。静安区之江西街秋江路1489-1499号。静安区江宁路街道静安枫景苑(武定路801弄,新闸路1550弄)。长宁区天山路街道古北路181弄1-21-22号,玉屏南路731弄4号 。普陀区长风二村风荷苑小区150-157号、163-186号。虹口区曲阳路街道曲阳路800号。
上海中高风险地区如下:嘉定区:2个 。嘉定区马陆镇康年路261号工地宿舍。嘉定区江桥镇增建村柴中村民组。崇明区:2个 。崇明区长兴镇长明村21队。崇明区长兴镇新港村15队。浦东新区:5个 。浦东新区北蔡镇鹏飞路411弄6号。浦东新区日京路88号。浦东新区北蔡镇联勤村冯桥南宅。

上海闵行区级方舱医院全部关闭,青浦区新增一中风险地区
上海闵行区级方舱医院已全部关闭 ,青浦区徐泾镇迮庵村(杨巷西区)被列为中风险地区 。闵行区级方舱医院关闭情况据上海市闵行区官方微信公众号消息,随着最后一批患者出院,闵行区慧馨方舱医院和莘天工业园方舱医院于近日关闭。至此 ,闵行区级方舱医院已全部关闭。
月1日下午北京市通报,4月30日15时至5月1日15时,北京市新增本土新冠肺炎病毒感染者55例,其中确诊病例51例、无症状感染者4例 ,并决定自5月1日起正式启用小汤山方舱医院 。新增本土感染者情况 数量与类型:4月30日15时至5月1日15时,新增本土感染者55例,包括确诊病例51例 、无症状感染者4例。
上海防疫举报热线
〖壹〗、上海市浦东新区疫情防控热线电话:021-50342409 ,服务时间:08:00-17:00。上海市黄浦区疫情防控热线电话:021-63866067,服务时间:08:30-11:00,14:00-17:30(周一到周五) 。上海市崇明区疫情防控热线电话:021-69611411 ,服务时间:24小时。
〖贰〗、上海防疫办提供24小时热线服务,电话号码为02112345。任何来自或途径国内疫情中高风险地区的人员,抵达上海后应立即并在1两小时内向所在社区委员会或单位报告 。针对不同风险等级 ,管理措施如下:高风险地区来沪返沪人员:实施14天集中隔离,进行第14天的新冠病毒核酸检测。
〖叁〗、电话号码的官方性和准确性: 电话号码“12320”是卫生行政部门设立的官方热线,信息来源可靠 ,更新及时。 市民可以拨打此电话,询问关于疫情的最新动态 、防控知识以及相关的政策措施 。服务特点: 上海防疫中心提供的询问电话服务是全天候的,无论何时市民有需求,都可以拨打该电话。
上海宝山防疫24小时电话
上海宝山防疫24小时电话021-33790395。上海市宝山区疫情防控询问电话 ,服务时间:全天24小时。谨记以下九条防疫措施:打疫苗,戴口罩,勤洗手 ,常通风,一米距,不聚集 ,守礼仪,有症状早就医,主动报告配合流调 。上海宝山防疫政策:所有来沪返沪的人员须持有抵沪前48小时内核酸检测阴性报告。
上海宝山防疫24小时电话021-33790395。上海市宝山区疫情防控询问电话 ,服务时间:全天24小时 。谨记以下九条防疫措施:打疫苗,戴口罩,勤洗手 ,常通风,一米距,不聚集,守礼仪 ,有症状早就医,主动报告配合流调。防疫基本措施 尽量减少外出活动,外出佩戴口罩 ,保持手部卫生。
上海市宝山区疫情防控热线电话:021-33790395,服务时间:24小时 。1上海市闵行区疫情防控热线电话:021-54880808,服务时间:08:30-17:00。1上海市嘉定区疫情防控热线电话:021-59528550 ,服务时间:08:00-17:00。1上海市金山区疫情防控热线电话:021-57922132,服务时间:08:00-17:00 。
上海疫情防控询问电话:021-12345(24小时)、021-12320(24小时),各区询问电话如下:上海市 021-12320 (卫生热线) ,全天24小时。上海市 021-12345 (市民热线),全天24小时。上海市 021-23111111(市卫健委) ,星期一到星期五9:00-17:00 。黄浦区 021-63866067 ,星期一到星期五8:30-11:00,14:00-17:30。
四)出现本土病例,但未划定中、高风险地区的地市来渝返渝人员,需提供48小时内核酸检测阴性证明 ,实行7天自我健康监测,抵渝后24小时内做1次核酸检测(核酸检测结果未出前原则上居家观察)。不能提供48小时内核酸检测阴性证明的,须在抵渝后进行3天2次核酸检测(2次核酸检测间隔至少24小时 ,2次检测结果出来前原则上居家观察)。
上海疫情几个风险区
〖壹〗 、松江区九里亭街道永辉超市沪亭北路店根据国务院联防联控机制要求及上海市疫情防控领导小组办公室研究决定,该超市因涉及疫情传播风险被划定为中风险地区,自2022年3月3日起生效 。普陀区石泉街道宁强路33号石泉社区文化活动中心另一中风险地区为普陀区石泉社区文化活动中心 ,与松江区超市并列,截至当时上海无高风险地区,中风险地区共2处。
〖贰〗、截至近来 ,上海共有4个高风险区和1个中风险区。
〖叁〗、月9日上海和天津共三个区域的疫情风险等级升级是由于新增本土新冠肺炎确诊病例和无症状感染者 。这三个区域分别是上海的浦东新区祝桥镇营前村 、天津滨海新区汉沽街、中心渔港冷链物流区A区和B区。
〖肆〗、截至3月10日下午,上海有5个中风险地区,分别是普陀区石泉街道宁强路33号石泉社区文化活动中心 、松江区九里亭街道永辉超市沪亭北路店、嘉定区马陆镇宝安公路3705弄1号、徐汇区徐家汇街道漕溪北路1200号 、静安区北站街道河南北路233号。








