福建疫情可防可控,其他地区不受影响,卫健委发声:有望在国庆长假前得到控...
福建疫情可防可控,其他地区不受影响 ,且有望在国庆长假前得到控制 。具体分析如下:福建疫情现状累计阳性病例情况:自9月10日以来,福建省累计报告本土确诊病例43例,近来住院43例 ,无死亡病例;现有本土无症状感染者尚在接受集中隔离医学观察32例(均在莆田市)。确诊病例分布为厦门市1例 、泉州市7例、莆田市35例。

国家卫健委表示,将坚持动态清零总方针,出现一起扑灭一起 ,以最快的速度、最小的代价控制疫情扩散蔓延 。具体措施和当前疫情形势如下:当前全国疫情形势我国总体疫情形势保持相对平稳,但呈现局部高度聚集 、全国多点散发的特征:内蒙古满洲里:疫情已连续11天无新增,基本得到控制。

国家卫健委表示当前疫情仍可防可控 ,传染来源尚未找到;上海卫健委宣布加强对可疑病例筛查。国家卫健委的应对措施与研判成立专项领导小组:2020年1月1日,国家卫健委成立由马晓伟主任为组长的疫情应对处置领导小组,研究部署防控策略,及时指导湖北省和武汉市开展病例救治、疫情防控和应急处置等工作 。

当前急性呼吸道疾病仍以流感为主 ,其他病原体处于较低水平。中国疾控中心监测数据显示,流感活动已呈现下降趋势,随着学校陆续放假 ,预计1月底左右回归流行间期水平。图:流感活动趋势示意图(数据来源:国家卫健委发布会)流感病毒类型变化与影响近期乙型流感占比升高,导致流感疫情出现小幅波动 。

疫情再升级丨吉林市全面实行封闭管理,副省长坐镇舒兰指挥抗疫
吉林市针对疫情升级采取全面封闭管理、提级管控等多项措施,吉林省副省长安立佳坐镇舒兰指挥抗疫 ,全力遏制疫情蔓延扩散。全面实行封闭管理 吉林市副市长盖东平介绍,针对当前疫情形势,吉林市加大全市社会面管控力度。城区以居民小区为单位 ,乡村以自然屯为单位,全面实行封闭管理,严格防止人员随意出入。
扁平化管理方式下 ,住宅小区指挥长可以直通区防治总指挥部,管理决策传动链条减少,人力资源 、人力物力、资金被充足机构起来,行动高效率进一步提高 。
全国疫情高中低风险区一览表?
高风险地区:累计病例超过50例 ,且14天内有聚集性疫情发生。中风险地区:14天内有新增确诊病例,且累计病例在5-50例之间。低风险地区:无确诊病例或连续14天无新增病例 。(具体标准可能因地区政策调整,以当地卫健委公告为准)调整流程 县级以上地方政府根据疫情形势动态评估风险等级。
操作步骤:进入查询页面:点击搜索结果中的“疫情风险等级查询”服务。选取地区:系统默认显示当前所在地的风险等级 ,若需查询其他地区,可通过筛选功能手动选取目标省份、城市或区县 。查看结果:页面会明确标注所选地区为高风险区 、中风险区还是低风险区,并显示具体区域范围(如某街道、社区)。
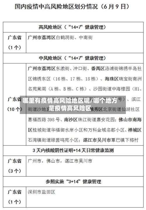
截至近来 ,国内共有2个高风险地区,76个中风险地区,主要分布在陕西省、河南省、浙江省等地 ,以下为详细信息(数据不包括港澳台地区):高风险地区:具体地区名单会随疫情形势动态调整,可通过权威渠道实时查询。
中风险地区:以县市区为单位,存在以下两种情况之一的地区:14天内有新增确诊病例 ,且累计确诊病例不超过50例;或累计确诊病例超过50例,但14天内未发生聚集性疫情 。低风险地区:以县市区为单位,无确诊病例或连续14天无新增确诊病例的地区。
北京市:顺义区赵全营镇联庄村;顺义区北石槽镇北石槽村。上海市:黄浦区贵西小区;黄浦区昭通路居民区(福州路以南区域);黄浦区中福世福汇大酒店;宝山区临江新村(二村)小区 。(其他中风险地区详细名单略,具体可借鉴原文)低风险地区:除上述地区外的其他地区。









