成都共划定高风险区9个 、中风险区10个,当地市民的生活会受到哪些影响...
成都共划定高风险区9个、中风险区10个,当地市民的生活 ,会因为疫情出现,以及风险地区划定,受到一定程度影响。划定风险地区群众 ,工作、生活和出行,都会受到影响 。因为疫情防控需要,可能还需要居家隔离管控 ,并参加多轮核酸检测。新冠疫情出现区域,被划定为风险区域后,人们的工作 、生活 ,也就会因此被打乱。

近来成都高新南区、锦江区、青羊区 、金牛区、武侯区、成华区 、双流区、龙泉驿区、新都区, 9区仍处于严格管控社会流动状态,所有市民必须严格居家,除就近购买必备生活物资外 ,不可外出 。

如果自己不上班的话,很有可能也要面临着车贷、房贷的催款,对于一些年轻人来说 ,就会觉得在家里面待着是十分的愁人的。因为自己没有收入,所以对于自己来说也是一个比较大的打击。并且这对于很多的居民来说,也会产生心理上面的冲击 。

全区全面加强社会面管控以来 ,在全区广大市民群众的共同努力之下,疫情社会面传播风险已经得到有效控制,对高风险区域的人员实行足不出户上门服务管控措施 ,桃溪社区高中风险以外的小区居民,原则上居家人不出区,错峰取物。
除此之外 ,国外的感染人数以及死亡人数都要远远超过我国地区。成都9个区域仍执行严格社会面管控 。由于全国各地区都受到了变异病毒的影响,直接导致我国各地区普遍出现了疫情扩散。四川成都地区在这之前也面临疫情的影响,成都有九个区县仍然执行严格的社会管控。
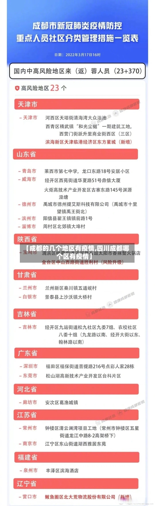
例如成都市在出现新增本地确诊病例后,将成华区崔家店华都云景台小区 、郫都区唐昌镇永安村8组、郫都区郫筒街道太平村划定为中风险区 ,精准定位风险,避免防控措施扩大化。减少对群众生活影响:缩小中风险区划定区域,可使未受疫情直接影响的区域居民生活和工作基本不受干扰 ,维持正常社会秩序 。
成都市新增5例确诊病例,出院6人,新增3个地点确诊病人曾停留
成都市2月6日新增5例新冠肺炎确诊病例,出院6人,新增3个地点有确诊病人曾停留。新增确诊病例情况 2月6日0-24时 ,成都市新增新型冠状病毒感染的肺炎确诊病例5例,累计确诊102例。新增5个病例个案信息如下:患者1:男性,49岁 ,常住武侯区 。1月23日与家人前往万州探亲,接触的一名家属于2月1日在当地确诊。
月12日,成都市新增新冠肺炎确诊病例6例(新报告3例 ,既往无症状感染者订正3例),新增出院1人。新增5个小区(场所)有确诊病例在出现病征期间曾经停留 。 具体信息如下:新增确诊病例情况新增确诊病例总数:6例,其中新报告3例,既往无症状感染者订正3例。
月25日胸部CT检查结果异常 ,订正为确诊病例。新增3名境外输入无症状感染者 无症状感染者1:骆某某,男,49岁 ,江苏扬州人 。2019年7月前往新加坡工作。2020年8月24日乘坐CA404次航班自新加坡抵蓉。入境时体温正常,无异常症状,采样后送至集中隔离点医学观察 。
成都疫情哪里最严重
近来最严重的是龙泉 ,此次封闭5天又加了5天。11月29日0-24时,我市新增本土确诊病例108例,新增本土无症状感染者597例。其中外省来(返)蓉感染者45例 ,本省外市来(返)蓉以及本地感染者660例。新增境外输入感染者16例 。另有9例既往通报的无症状感染者转确诊(其中本土8例,境外输入1例)。
武侯区。通过查询成都市疫情防控中心消息可知,截止2022年9月22日 ,成都新增病例420例 。
金牛区。通过查询成都市疫情防控中心官方网站了解到,截止2022年9月26日,成都金牛区为高风险地区,所以成都金牛区疫情最严重 ,金牛区居民不可随意外出,且需每天进行核酸检测。









