全国疫情“中高风险”地区一览
〖壹〗、截至近来,国内共有2个高风险地区,76个中风险地区 ,主要分布在陕西省、河南省 、浙江省等地,以下为详细信息(数据不包括港澳台地区):高风险地区:具体地区名单会随疫情形势动态调整,可通过权威渠道实时查询。

〖贰〗、截至3月21日24时 ,全国现有38个高风险地区,602个中风险地区。以下是高风险地区的详细名单:天津市 西青区(2个):精武镇“和光尘樾 ”一期建筑工地,西营门街跃升里商业街西区(三区) 。河西区(1个):天塔街清海湾大众浴池。滨海新区(1个):天津临港经济区东方星城。

〖叁〗、中风险地区:以县市区为单位 ,存在以下两种情况之一的地区:14天内有新增确诊病例,且累计确诊病例不超过50例;或累计确诊病例超过50例,但14天内未发生聚集性疫情 。低风险地区:以县市区为单位 ,无确诊病例或连续14天无新增确诊病例的地区。

〖肆〗 、查询方式:点击进入上海本地宝的风险专题页面,可获取全面的风险地区数据。附加功能:关注微信公众号“上海本地宝”,在对话框搜索【风险】 ,即可便捷获取实时更新的全国疫情风险等级和中高风险地区名单 。注意:以上数据仅限于中国大陆地区,不包括港澳台。

北京新增22例本土感染者,已有两地升级高风险
月25日16时至26日16时,北京市新增本土新冠肺炎病毒感染者22例,其中确诊病例21例、无症状感染者1例 ,分布在朝阳区、房山区 、顺义区、昌平区、丰台区和延庆区。本轮疫情已累计报告92例感染者,北京现有2个高风险地区和12个中风险地区,并将投放政府鸡蛋储备100吨 。
月1日下午北京市通报 ,4月30日15时至5月1日15时,北京市新增本土新冠肺炎病毒感染者55例,其中确诊病例51例 、无症状感染者4例 ,并决定自5月1日起正式启用小汤山方舱医院。新增本土感染者情况 数量与类型:4月30日15时至5月1日15时,新增本土感染者55例,包括确诊病例51例、无症状感染者4例。
月22日0时至24时 ,北京新增3例本地确诊病例,均位于大兴区天宫院街道融汇社区,无新增疑似病例、无症状感染者及境外输入病例 ,具体情况如下:病例1:男性,38岁,1月21日出现发热症状,由120负压救护车转至大兴区人民医院 。
月13日15时至14日15时 ,北京新增本土新冠肺炎病毒感染者40例,首都疫情防控形势严峻复杂,新增一起韵达快递长阳分部相关聚集性疫情 ,房山区部分区域升级风险等级并采取严格防控措施。新增本土感染者情况5月14日0时至15时,北京市新增本土新冠肺炎病毒感染者17例。
疫情高风险有哪些省份
河南省:一些地市在面对疫情输入或本土疫情时,也会有部分地区被列为中风险。比如安阳 、许昌等地 ,在疫情传播链条涉及当地时,相关区域会根据疫情形势和防控要求,调整风险等级 ,采取如加强交通管制、限制人员流动等措施,以控制疫情蔓延 。
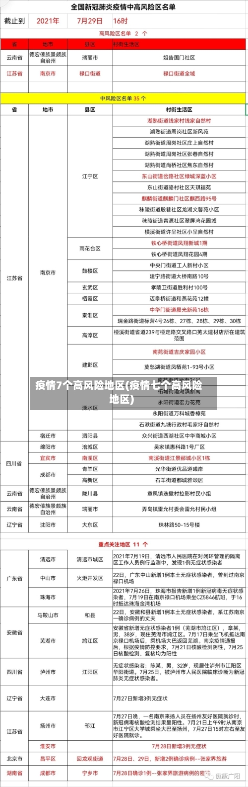
江苏省是近来全国疫情最为严重的省份之一。根据最新的中高风险区域名单,江苏省拥有2个高风险地区和50个中风险地区。8月1日 ,江苏新增40例本土确诊病例,其中11例为轻型,29例为普通型 。同时,新增2例本土无症状感染者 ,以及3例境外输入确诊病例。
江苏省,河南省,河北省 ,河北省,新疆。截至2022年11月14日,防疫政策显示 ,国内江苏省,河南省,河北省 ,河北省,新疆,疫情高风险 。疫情防控主体责任意识 ,严格执行各项疫情防控工作要求,坚决落实好各项疫情防控举措,共同构建更加牢固的市场领域防疫安全屏障。
基孔肯雅热高风险城市主要包括浙江、福建、广东 、广西、海南、云南6个省份的城市。分析如下:地区划分:这些地区被划分为基孔肯雅热流行风险Ⅰ类地区,意味着在这些地区基孔肯雅热的流行风险相对较高 。媒介因素:这些高风险地区的媒介伊蚊活跃期较长 ,为基孔肯雅热的传播提供了有利条件。
月以来本土感染者破万,这波疫情涉及的省份有天津市 、河北省、吉林省、江苏省 、福建省、山东省、陕西省 、甘肃省、北京市、内蒙古自治区 、辽宁省、黑龙江省、上海市、河南省 、广东省、广西壮族自治区、重庆市 、云南省。








