嘉兴平湖疫情啥时候解丰?
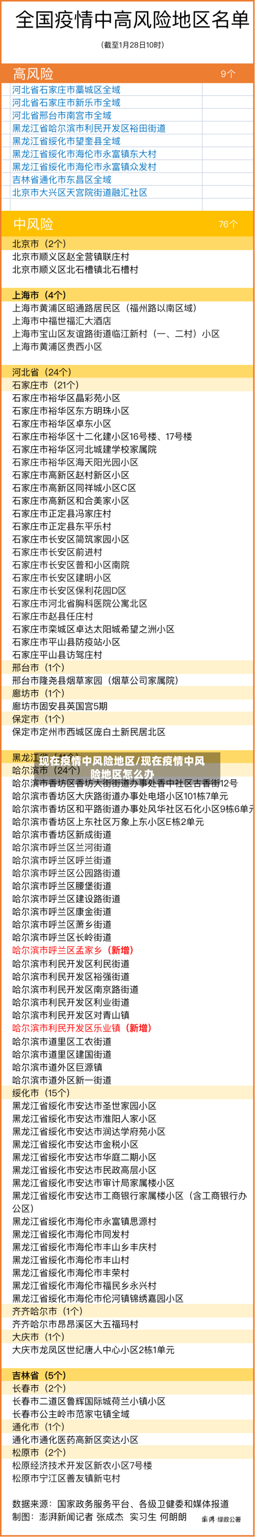
截至3月17日8时 ,嘉兴市报告新增新冠肺炎阳性感染者12例,其中海宁3例 、平湖8例、南湖区1例,3月13日以来累计报告36例(平湖32例、海宁3例 、南湖区1例) ,近来均已送至定点医疗机构治疗,具体轨迹前期已公布 。

可以,经研究 ,市疫情防控指挥部决定于3月30日下午17时解除乍浦镇封控区、管控区及防范区的相关管控措施,恢复常态化疫情防控措施。乍浦镇隶属于浙江省嘉兴市平湖市,位于平湖市东南部 ,东面、北面分别与平湖市独山港镇 、林埭镇、当湖街道交界,西面与西南部与海盐县接壤。

官方还没通知具体解封时间,如果没有新增病例出现一般14天就可以解封,预计四月初能解封 ,具体以官方消息为准 。

只能等到本轮疫情结束后才能解封。由于平湖市又发现两例新冠病毒感染者,本市的大型聚集场所,超市或公园等。都统一进行封禁 。等待疫情结束后才会解封。本市已累计发现六名新冠病毒感染者。近来抗疫形势严峻 。请保持抗疫隔离安全度过本次疫情。
10月24日嘉兴平湖市通报2例新冠肺炎阳性感染者
〖壹〗、0月24日 ,周边地区报告1名新冠肺炎阳性感染者,曾在嘉兴港区有活动轨迹。接到通知后,嘉兴港区疫情防控办在平湖市疫情防控办 、平湖市疾控中心的指导下 ,第一时间开展流行病学调查等各项应急处置措施。
〖贰〗、疫情消息嘉兴平湖市新增2例阳性感染者10月24日,平湖市新增2例新冠肺炎阳性感染者,为集中隔离点检出 ,系平湖市本轮疫情首例阳性感染者的密切接触者,均已闭环转运至定点医院隔离治疗 。
〖叁〗、0月24日0—24时,31个省(自治区、直辖市)和新疆生产建设兵团报告新增新冠肺炎本土确诊病例35例 ,新增本土无症状感染者3例。其中内蒙古额济纳旗自10月25日零时起,对广大居民和游客实行足不出户(店)的居家抗疫措施。本土确诊病例分布情况 内蒙古19例:其中阿拉善盟18例 、锡林郭勒盟1例 。
〖肆〗、苏州疫情新闻发布会(第十场)通报内容如下:病例总体情况新增病例:2月23日0时至15时,新增新冠肺炎确诊病例2例(均为普通型),新增无症状感染者3例 ,均来自隔离管控人员筛查。
〖伍〗、嘉善十月份有1例阳性病人。据“嘉兴发布”公众号,嘉善县新冠肺炎疫情防控指挥部通报,10月25日8时47分 ,嘉善县在居家隔离管控中发现1例新冠肺炎阳性感染者,系省外输入 。近来该阳性感染者已转至定点医院隔离治疗。
最近可以去平湖乍浦吗
从浦东机场当天可以到达浙江平湖的乍浦。以下是最佳的行走路线和建议:乘坐大巴直达乍浦:从浦东机场出发,可以直接乘坐前往乍浦的大巴 。注意时间:最晚的一班车是17点 ,请确保在这个时间之前到达浦东机场并购买车票。通过上海南站中转:如果错过了直达乍浦的大巴,还可以选取先乘坐浦东机场大巴到上海南站。
可以,经研究 ,市疫情防控指挥部决定于3月30日下午17时解除乍浦镇封控区 、管控区及防范区的相关管控措施,恢复常态化疫情防控措施 。乍浦镇隶属于浙江省嘉兴市平湖市,位于平湖市东南部 ,东面、北面分别与平湖市独山港镇、林埭镇 、当湖街道交界,西面与西南部与海盐县接壤。
嘉兴最近的海边在平湖乍浦。以下是关于平湖乍浦的简要介绍:地理位置:平湖乍浦位于浙江省嘉兴市平湖市东南部,紧邻杭州湾,是嘉兴地区距离海边最近的地方。景点特色:乍浦拥有得天独厚的自然风光 ,海边景色宜人,是休闲度假的好去处 。游客可以在此欣赏壮丽的海景,感受海风的拂面 ,享受海边的宁静与惬意。
开放。通天桥开放时间是8:30-17:00 。景点位置在浙江省嘉兴市平湖市乍浦镇九龙山旅游度假区内。进去该景点需要购买门票,大概30元一位。通天桥人多的话会限流,要排队慢慢上去 ,过桥后爬一段山路可以看到一座灯塔,海天一线,很美妙 ,值得一去,不过疫情期间注意防护 。
离上海最近的山是乍浦九龙山,最近的海是杭州湾海域(乍浦附近) ,具体介绍如下:乍浦九龙山:位于与上海市金山区接壤的浙江省平湖市乍浦镇,距离上海市区约90公里。这里山海相邻,有岛屿滩涂和国家级的森林公园,是适合度假的去处。









